小学信息科技项目化综合实践活动的思考与实施论文
2025-11-05 17:21:03 来源: 作者:xuling
摘要:文章以信息科技教学为例,在分析小学信息科技项目化综合实践活动的意义和原则的基础上,结合具体学情,从课前准备、课中教学以及课后总结三个方面探讨了其实施策略。
摘要:项目化综合实践活动是新课程改革的一大亮点,学生在实践中可以深化学习体验,实现知行合一。信息科技是基础教育阶段的重要学科。文章以信息科技教学为例,在分析小学信息科技项目化综合实践活动的意义和原则的基础上,结合具体学情,从课前准备、课中教学以及课后总结三个方面探讨了其实施策略。
关键词:小学信息科技;项目化综合实践活动;实施策略
《义务教育信息科技课程标准(2022年版)》(以下简称《课程标准》)的颁布与实施,推动了小学信息科技教学由知识技能向核心素养的转变,强调教师应基于真实情境开展项目化教学。在实践中,为了进一步落实《课程标准》提出的培养学生信息科技学科核心素养的要求,教师应立足学生的学习主体地位,重视学生的学习体验,通过实施集科学性、实践性于一体的教学模式实现真正有效的教学。教师探讨信息科技学科项目化综合实践活动的实施策略,不仅能够使学生实现“学用合一”,还能培养学生在面对实际问题时所需的实践能力、问题解决能力和综合分析能力。
一、小学信息科技项目化综合实践活动的实施意义
(一)激发学生学习兴趣
在传统的小学信息科技教学实践中,教师所采用的教学模式单一且固化,学生处于被动学习的状态,缺乏主动探索和深入实践的意识,对信息科技知识的学习兴趣不高[1]。而项目化综合实践活动则是一种完全以学生为主体的教学模式,它通过让学生参与趣味的、多元的项目活动,满足他们的个性化学习需求,同时让他们在自主思考、合作探究与问题解决中产生源源不断的学习热情[2]。
(二)提高信息科技素养
项目化综合实践活动不仅能让学生亲身体验信息科技知识的应用过程,还能使他们在运用信息技术解决实际问题的过程中进一步理解其基本原理和操作方法。这种良性互动使学生的信息意识、计算思维、创新能力等都能得到有效提升[3]。
二、小学信息科技项目化综合实践活动的实施原则
(一)以学生为中心,注重个性发展
每个学生都是独一无二的个体,他们有着不同的兴趣爱好、思维模式、认知水平和学习方式[4]。教师在组织项目化综合实践活动时,应时刻秉承以生为本的原则,设计不同主题的项目化教学活动,满足学生多样化的学习需求,促进学生的个性发展。
(二)以问题为导向,强调实践应用
以问题为导向是项目化综合实践活动的核心策略。教师应将具体的教学内容、实际学情与学生的实际生活有机融合起来,让学生在项目探究的过程中主动产生应用信息科技知识解决实际问题的意识,促使他们更积极地投入综合实践活动中。
(三)以过程为重点,关注学习体验
重视学生的学习过程、强化学生的学习体验是新课程改革的重要目标之一[5]。教师在组织项目化综合实践活动的过程中要重视学生的真实表现,通过引导学生亲身参与综合实践活动的全过程,让其真正感受到信息科技知识的独特魅力。
三、小学信息科技项目化综合实践活动的实施策略
“美化处理图片”是信息科技三年级(全一册)第二单元第5课的内容。三年级学生处于接触信息科技知识的初始阶段,在日常生活中会经常接触各种图片,一些学生还能够运用图片处理软件对图片进行基础的美化处理,因此对该部分知识有着一定的认知和经验基础。教师需对该内容的基本知识原理及技能操作方法进行系统教学。下文以该内容为例,阐述“美图小能手比拼大赛”项目化综合实践活动的开展策略。
(一)课前准备:明确活动主题,设计方案
主题在项目化综合实践活动中起着支柱性作用,是激发学生参与兴趣的关键因素之一。教师在组织学生开展项目化综合实践活动前应结合教学内容、学情等多方面因素,结合主题设计出详细且周密的活动方案。
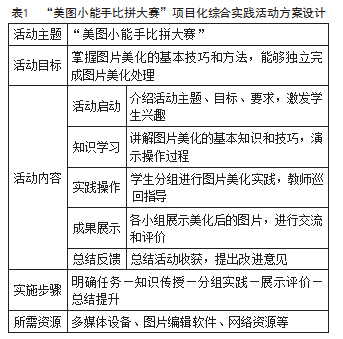
在进行“美化处理图片”的教学时,教师可以组织学生开展“美图小能手比拼大赛”项目化综合实践活动。在此之前,教师应先对该部分内容进行细致解读,确定学习目标和重难点,并结合实际学情设计项目化综合实践活动方案(见表1)。需要注意的是,方案不仅要包括具体的活动内容,还要细致呈现实施步骤及所需资源,以在最大程度上确保项目的可行性。

(二)课中教学:分步实施活动,注重引导
1.组建活动小组,促进合作
教师在完成项目化综合实践活动的方案设计之后,应根据学生的实际情况对其进行科学的小组划分,让其能在合作中实现思维碰撞,在交流中提高活动能力,在互动中实现素养发展。
在“美图小能手比拼大赛”项目化综合实践活动的实施阶段,教师可通过发放调查问卷(见表2)的方式了解学生对“美图”的认知,并结合学生在课程中的实际表现,将综合能力不同的学生分为不同的层次,再以“组内异质,组间同质”为原则,将学生分为若干活动小组。

2.强化问题引导,活化思维
问题是激活学生思维的重要途径。教师在组织学生开展项目化综合实践活动的过程中,可在学生完成问卷调查后、正式开展实践探究前,以提问的方式进一步激发学生的参与热情,引导他们围绕活动主题和核心概念达成活动目标,激活其学科思维。
教师可采用边操作边提问、边演示边引导的方式为学生直观呈现图片在美化前后的变化。在活动导入阶段,教师可向学生提出引导性问题,激发学生的活动兴趣,如“你们平时拍完照片会修图吗?”“你们拍摄完个人写真不能立即拷贝照片,知道这是为什么吗?”。然后,教师可向学生提出探索性问题,将学生的注意力引到学科知识上,如“你觉得想让一张图片变得更好看需要考虑什么因素?”“一张好看的图片需要注意哪些问题?请结合美术知识进行思考”。接着,教师可边进行操作演示边继续提问,如“你们看,我给这张图片加了一个滤镜,它是不是变得更好看了?”“这张图片的边缘部分我不想要了,怎样才能裁掉它呢?”等。当学生通过教师的引导与演示掌握相应的美图技巧之后,教师可以组织学生以小组为单位开展图片美化的综合实践活动。这种教学方式不仅深化了学生对美图重要性的认识,还让学生产生了源源不断的活动热情。
3.开展实践活动,动手操作
根据活动方案展开实践是整个活动的核心。在此过程中,教师应将主动权完全交给学生,鼓励他们通过合作不断地尝试、互动、提出新颖的想法。
在“美图小能手比拼大赛”项目化综合实践活动中,学生应按照既定计划、步骤实施项目任务。在此过程中,每一小组的学生都需根据自己的兴趣、特长,以及教师提供的职责分工表(见表3)确定各自在实践活动中的具体任务,如有的学生负责图片素材收集,有的负责图片编辑处理,有的负责创意设计与构思,还有的负责成果分享。教师需要引导每个学生充分发挥自己的特长,确保他们都能积极投入项目的执行过程中。

4.展示活动成果,实现发展
项目完成后,教师应组织成果展示活动,让学生通过分享实现相互学习、相互借鉴,进而共同进步。每一小组的成员都需要展示经本小组美化之后的图片,并阐述小组的设计理念,介绍所使用的工具、软件以及实践过程。通过细致的讲解,每个学生都能直观地看到其他同学的探究成果,并进行作品之间的比较与分析。在整个过程中,教师应充分发挥自己的引导作用,鼓励学生大胆表达自己的想法或提出自己的建议。
(三)课后总结:完善活动评价,反思提升
为了让学生充分认识到项目化综合实践活动的成效,纠正学生在实践活动中出现的各种问题,教师可从既定目标、学情等角度入手构建全方位的评价体系,进一步了解学生对知识、技能的掌握情况,促使学生形成良好的自我反思习惯。
在“美图小能手比拼大赛”项目化综合实践活动结束之后,教师可组织学生进行“最佳美图小组”投票活动。在此过程中,教师可根据预期学习目标设置评价标准,鼓励学生参与互评。“最佳美图小组”评选结束后,获奖小组需派代表分享感受并进行自主评价。最后,教师结合学生的具体表现,对实践活动进行总结,并开展教师评价。
四、结束语
总而言之,在小学信息科技教学实践中实施项目化综合实践活动不仅为学生提供了自主学习、合作探究的机会,还在激发他们学习兴趣的同时,促使他们能灵活运用信息科技知识。在未来的教学实践中,教师应继续探究、优化、创新信息科技学科的教学模式,不断提高学生的信息科技素养。
参考文献
[1]冯雅丽.巧用信息技术培养学生核心素养:以小学综合实践活动课程为例[J].家长,2025(1):145-147.
[2]王肖霞.运用信息技术提高小学综合实践活动教学效率研究[J].中小学电教,2024(9):57-59.
[3]黄昕.数字素养指向下小学信息科技课程项目式教学设计与实践研究[D].太原:山西师范大学,2023.
[4]杨静雯.利用信息技术提高小学综合实践活动的教学效率[J].中小学电教(教学),2023(4):82-84.
[5]杨恬.项目式学习在小学信息科技教学中的实践与思考[J].中小学电教(教学),2023(4):67-69.