数字化转型背景下财务管理专业人才培养问题研究论文
2026-03-12 11:17:29 来源: 作者:xuling
摘要:深入探讨当前数字化时代财务管理人才培养存在的不足,构建“能力锚定—课程重构—教学闭环”的财务人才数字化培养模型,首次提出高职院校“Excel+Power BI”的阶梯式实训方案,并针对性地提出了财务管理专业人才培养的数字化转型路径,以期为高校财务管理业人才培养提供参考,培养出适应数字化时代需求的高素质财务管理人才。
摘要:研究聚焦数字化转型背景,通过剖析财务管理人才培养所处的数字化环境。深入探讨当前数字化时代财务管理人才培养存在的不足,构建“能力锚定—课程重构—教学闭环”的财务人才数字化培养模型,首次提出高职院校“Excel+Power BI”的阶梯式实训方案,并针对性地提出了财务管理专业人才培养的数字化转型路径,以期为高校财务管理业人才培养提供参考,培养出适应数字化时代需求的高素质财务管理人才。
关键词:数字化转型;财务管理;人才培养;课程体系;教学模式
0引言
随着信息技术的飞速发展,数字化转型已成为全球企业发展的必然趋势,深刻影响着各行各业的运营模式和管理理念。财务管理作为企业管理的核心环节,在数字化转型过程中面临着前所未有的机遇与挑战[1]。国家战略层面亦高度重视这一变革,《中国教育现代化2035》明确提出“加快培养适应数字经济、智能时代要求的高素质人才队伍”,并强调“推动学科专业数字化改造”[2]。《会计改革与发展“十四五”规划纲要》进一步要求“积极推动会计工作数字化转型”,对会计人员能力升级提出明确目标[3]。当前,大数据、人工智能、云计算等数字技术在财务管理领域加速渗透,推动传统财务管理模式向智能化、自动化方向转型,其职能范畴已从基础核算监督扩展至战略决策支持与风险预警等价值创造领域[4]。
在此背景下,《教育部等九部门关于加快推进教育数字化的意见》着重指出需“深化信息技术与教育教学融合”,以应对人才需求的结构性变革[5]。企业财务管理人才的能力要求已发生根本性转变—从单一财务专业知识转向对数字化能力、数据分析能力、跨界融合能力及创新思维的综合诉求。然而,现有高校人才培养模式仍滞后于数字化转型进程,人才知识结构与能力素质同企业实际需求存在显著错配,导致人才供给与市场需求脱节现象凸显。
本研究聚焦数字化转型背景下财务管理专业人才培养问题,具有显著的政策紧迫性与实践价值。高校作为人才培养主阵地,亟须深入贯彻国家政策精神,系统分析人才培养的新挑战,探索数字化转型路径。通过构建信息技术与教育的深度融合机制,持续优化人才培养体系,方能培养出支撑企业数字化转型的复合型财务管理人才,为我国经济高质量发展提供核心智力支持。
1研究方法
本研究采用混合研究方法,综合运用多种数据收集与分析技术:
(1)政策文本分析法。系统梳理《中国教育现代化2035》《会计改革与发展“十四五”规划纲要》《教育部等九部门关于加快推进教育数字化的意见》等核心政策文件,提炼数字化转型对财务管理人才培养的政策导向与核心要求。
(2)典型案例研究法。选取井冈山大学、华南理工大学、某应用型本科院校(因保密协议匿名)3所具有代表性的高校作为案例样本,深入分析其在财务管理专业课程体系重构、教学模式创新、师资队伍建设等方面的具体实践、成效与挑战。数据收集方式包括:高校官网公开信息、相关教学改革项目报告、部分可公开的学生作品与成果资料。
(3)行业需求间接分析法。为把握市场对财务管理人才数字化能力的最新要求,本研究系统分析了权威机构发布的相关行业报告以及聚焦企业财务数字化转型的既有学术研究成果。通过梳理这些二手资料中揭示的核心技能需求和技术应用趋势,间接映射企业对财务管理人才能力期望的变化。值得注意的是,本研究未进行直接的大规模企业招聘信息采集与分析,对具体技能要求频率的判断主要基于上述间接来源的综合分析。未来研究可补充第一手的企业需求调研数据以增强实证支撑力度。
2财务管理人才培养的数字化背景
2.1数字化技术的广泛应用
近年来,大数据、人工智能、云计算、区块链等数字化技术日益成熟,并在财务管理领域得到广泛应用,引领财务管理向数字化转型。大数据技术以其强大的数据处理能力,助力财务人员从海量财务与非财务数据中提取有价值信息,为财务决策提供坚实的数据支撑。人工智能技术则通过智能财务系统,实现了会计核算的自动化,如自动识别发票、记账及生成报表,显著提升了工作效率与准确性,并能在风险预警中发挥重要作用。云计算技术为财务管理提供了灵活便捷的服务模式,企业可借助云平台获取软件服务、存储数据及进行财务分析,有效降低了信息化成本,并促进了数据的共享与协同。区块链技术则以其去中心化、不可篡改的特性,在供应链金融与审计领域展现出巨大应用潜力,保障了数据的真实性与完整性。
2.2财务管理职业内涵的新转型
数字化转型不仅重塑了财务管理的技术手段,更深刻改变了其职业内涵。在工作内容上,传统的烦琐核算与报表编制工作逐渐被自动化工具取代,财务人员得以将更多精力投入到财务分析、战略规划及风险控制等高端领域。职业角色上,财务人员从单一的“账房先生”转变为企业的“战略合作伙伴”,需深入理解业务流程,为业务部门提供财务支持,并积极参与战略决策过程,这要求他们具备更强的沟通协调与跨部门协作能力。在能力要求上,财务人员除了需掌握扎实的财务专业知识外,还需具备数字化能力、战略思维、风险管理意识及创新能力等多元化能力,以适应数字化时代的需求。
2.3企业财务管理人才的新需求
数字化转型背景下,企业财务管理环境发生了显著变化,对财务管理人才提出了新的更高要求[6]。首先,企业迫切需要既懂财务又精通数字化技术的复合型人才,能够熟练运用大数据分析、人工智能、云计算等工具处理、分析和挖掘财务数据,为企业决策提供有力支持。其次,企业还需财务人员具备战略思维与决策能力,能从财务角度为企业战略制定提供科学合理的建议与支持,助力企业实现可持续发展。再次,面对日益复杂多变的市场环境,企业还需财务人员具备较强的风险管理能力,能够准确识别、评估和应对各类风险,确保企业财务安全与稳定运营。最后,随着企业业务边界的模糊与部门间联系的加强,财务人员还需具备跨界融合能力,能够与业务部门、信息技术部门等有效沟通与协作,共同推动企业数字化转型与发展。
根据人大商学院与北森人才管理研究院联合发布的《中国企业财务数智化转型人才管理白皮书》(2024年)调研数据(覆盖103家企业CFO及527家企业样本),整理得出企业对财务管理人才数字化能力的核心需求,见表1。

从表1可以看出,92.9%企业将数智技术应用能力列为核心需求,标志着“硬技能为基、软技能为翼”的新型能力结构正在形成。
2.4动态能力理论下数字化能力的传导机制与素养跃迁
数字化转型要求财务管理人才构建战略决策支持能力、风险管理能力、价值创造能力、合规与伦理判断力、商业洞察力五大核心素养。传统研究多聚焦能力与素养的静态映射关系,见表2。而鲜少揭示数字化能力如何通过系统性传导机制重塑财务核心素养。为此,本研究引入动态能力理论,构建“技术工具→组织流程→能力跃迁”的三层次传导模型,聚焦3类典型能力传导路径,见图1[7]。

这种耦合机制的本质在于:数字化能力是重构财务管理价值链的基础设施,其通过系统化整合驱动财务管理从核算职能向战略赋能跃迁。

本研究通过动态能力理论揭示的传导机制表明:数字化能力通过“技术嵌入→流程重构→能力内化”的闭环路径,驱动财务核心素养实现三重跃迁—从被动响应到主动预判、从效率工具到价值引擎、从数据呈现到决策驱动,最终催化财务管理从核算职能向战略伙伴的根本性转型。
3数字化时代财务管理人才培养存在的不足
3.1培养目标模糊
当前,许多高校在设定财务管理专业人才培养目标时,未能充分反映数字化转型的迫切需求。部分高校仍沿袭传统培养模式,侧重于财务会计、财务管理等基础知识的传授,而忽视了对学生数字化能力、数据分析能力及战略思维的培养[8]。即便有些高校意识到了数字化转型的重要性,并在培养目标中提及了数字化能力,但表述往往含糊其辞,缺乏具体的能力指标和培养标准,如仅提出“培养具备一定数字化能力的财务管理人才”,却未明确界定“一定数字化能力”的具体内涵和水平要求。这种模糊性导致教学过程缺乏明确导向,学生也难以确立清晰的学习目标。
此外,培养目标未能充分考虑到学生的个性化需求。财务管理专业的学生既有学术型人才,也有应用型人才,不同类型的人才在数字化能力的要求上存在显著差异。然而,当前许多高校的培养目标较为统一,未根据学生的发展方向和职业规划进行差异化设定,难以满足不同学生的个性化成长需求。
3.2课程体系滞后
课程体系作为实现人才培养目标的重要载体,当前仍存在明显滞后。财务管理专业的课程设置仍以传统财务课程为主,如财务会计、成本会计等,虽然这些课程为学生打下了坚实的财务专业知识基础,但缺乏与数字化技术相关的前沿课程。即便有些高校开设了管理信息系统、会计电算化等课程,其内容也往往较为陈旧,未能及时涵盖大数据分析、人工智能、云计算等数字化技术在财务管理中的最新应用,导致学生所学与企业实际需求脱节。
同时,课程之间的关联性不强,缺乏系统性和整合性。传统课程体系按学科门类划分,课程间相对独立,难以形成知识的有机融合。在数字化时代,财务管理工作要求财务人员具备跨界思维和综合应用能力,能够将财务知识与数字化技术、业务知识等紧密结合[9]。然而,现有课程体系无法有效培养学生的这种能力。
此外,实践课程设置不足也是一大问题。实践教学是培养学生应用能力和创新能力的重要环节,但当前许多高校的财务管理专业实践课程比例较低,且内容多以模拟实验为主,缺乏与企业实际业务相结合的真实项目实训。学生在实践中难以接触到真实的财务数据和数字化财务管理系统,导致其实践能力和解决实际问题的能力较弱。
3.3教学方法单一
在教学方法上,当前财务管理专业教学仍以教师讲授为主,学生被动接受知识。教师通过板书或PPT形式传授理论知识,学生则通过记笔记、背诵等方式学习[10]。这种教学方法缺乏师生间的互动和交流,难以激发学生的学习兴趣和积极性,更无法培养学生的独立思考能力和创新能力。
同时,教学手段也较为落后,未能充分利用数字化教学资源。虽然部分高校已引入多媒体教学设备,但主要用于播放PPT和视频,未充分发挥数字化技术在教学中的优势。此外,案例教学和项目教学作为培养学生应用能力和实践能力的有效方法,在财务管理专业教学中应用不足。案例选择陈旧,缺乏与数字化转型相关的典型案例;项目教学开展困难,缺乏合适的项目资源和教师指导能力,导致学生无法通过实际项目锻炼综合能力。
3.4师资队伍薄弱
师资队伍是影响财务管理专业人才培养质量的关键因素[11]。当前,许多高校财务管理专业的教师缺乏系统的数字化知识和技能。他们虽然具备扎实的财务专业知识,但在大数据分析、人工智能、云计算等数字化技术方面的知识储备不足,难以胜任数字化相关课程的教学任务。部分教师甚至对数字化技术在财务管理中的应用了解甚少,难以将数字化理念融入日常教学。
同时,数字化时代的财务管理强调理论与实践的结合,要求教师具备丰富的企业实践经验。然而,当前许多高校的教师大多从学校毕业后直接进入高校任教,缺乏在企业从事数字化财务管理工作的经验,无法将企业的实际案例和实践经验融入教学,导致教学内容与企业实际需求脱节。
虽然一些高校已意识到教师数字化能力提升的重要性,但缺乏完善的师资培训机制。培训内容零散、缺乏系统性和针对性;培训方式多以讲座、研讨会为主,无法让教师深入学习和掌握数字化技术。此外,培训后的考核和激励机制不健全,导致教师参与培训的积极性不高,培训效果不佳。
4财务管理专业人才培养的数字化转型路径
4.1明确数字化财务管理人才培养目标
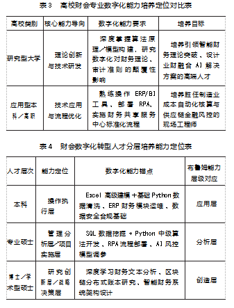
明确且具体的培养目标是开展数字化财务管理人才培养工作的基石。高校培养目标的制定需立足数字化转型的战略需求与企业人才能力模型,并深度融合布鲁姆目标分类学的能力层级理论[12]。通过区分高校类型与人才层次,构建差异化目标体系,见表3、表4。

4.2重构数字化课程体系
课程体系重构以能力目标精准对接为核心,打破传统学科壁垒,构建分层递进的课程与实践融合机制。应用型本科院校聚焦技术应用能力培养,开设财务大数据分析实战课程,通过Python数据清洗和销售预测建模等企业真实案例教学[13]。研究型院校则侧重系统创新力培养,在区块链与供应链金融课程中融入智能合约开发与应收账款风控项目,联合高校实验室资源强化风险管理能力。所有课程采用学术导师与企业专家双轨制教学模式,引入德勤教育数据开放报告中的脱敏企业数据,确保教学内容与行业实践同步更新。同时,针对高职院校特点,构建“Excel+Power BI”阶梯式实训方案,前期夯实Excel高级函数与建模基础,后期进阶至Power BI数据可视化与仪表板开发,确保技术能力与岗位需求无缝衔接。
现有研究及权威行业报告一致表明,企业对财务管理人才的数字化技能要求呈现显著提升趋势[14]。特别是对数据分析工具(如Python,SQL,BI工具)、流程自动化技术(如RPA)及核心企业系统(如ERP财务模块)的应用能力已成为市场普遍需求的核心要素。这印证了课程体系将数字化技术深度融入各层次培养方案的紧迫性和必要性。
实践教学体系实施三级能力跃迁路径。本科阶段通过基础实验训练单点技术验证能力;专业硕士阶段开展跨系统整合实训,要求学生完成RPA+ERP+BI全流程自动化方案,培养系统性实施能力;研究型硕博阶段则攻关前沿项目,聚焦核心技术突破与理论创新。分层培养目标直接锚定产业需求,应用型本科人才需独立设计费用报销自动化解决方案,研究型硕博人才以前沿技术实效为衡量标准。
井冈山大学“智账维新”项目是该课程体系育人成效的精彩缩影。该项目学生团队深度融合生成式智能算法、OCR与RPA技术,开发出能实现发票信息提取、真伪核验、开具等全流程自动化的智能财务机器人,旨在显著提升小微企业财务处理的效率和准确性,降低其运营成本和数据处理错误率。该成果荣获第十九届“挑战杯”全国大学生课外学术科技作品竞赛三等奖,并已成功实现技术许可(使用权授权)转化,为小微企业财务数字化转型提供了切实可行的解决方案,有力地验证了技术能力向产业价值的转化效能[15]。
4.3创新数字化教学模式
教学模式创新需以场景化实践为核心驱动,构建“项目牵引—虚拟仿真—校企协同”的三维框架。在项目式教学中,典型案例如制造业碳效率优化项目:学生团队需为某汽车企业设计低碳库存与现金流协同方案,任务包括采集3年供应链能耗数据、利用Py-thon构建库存周转率与碳排放关联模型、基于Tableau开发动态碳足迹成本看板,最终输出可降低物流成本12%的优化方案。该项目直击能力靶心—数据素养支撑碳效分析,系统思维实现库存与现金流整合,战略决策能力验证标准为方案获企业采纳率超60%。
虚拟仿真技术则构建跨国企业财务风控沙盘:模拟全球供应链突发中断场景,学生需在元宇宙虚拟空间操作财务共享中心系统,实时处理多币种结算异常、汇率波动对冲及跨境税务合规问题;进阶场景模拟并购估值危机,要求学生依据动态市场数据流调整财务模型,3小时内完成压力测试报告。此类仿真覆盖80%传统实训无法触及的高风险业务场景,使学生在零试错成本下淬炼风险预判与应急决策能力。
校企协同机制实施双向渗透策略:腾讯云财务专家驻校开设智能财务前沿课程,讲授业财一体中台构建经验并指导学生完成RPA流程挖掘实战;同时高校教师深度参与平安集团智能风控系统升级,将企业级算法调优案例转化为教学素材。双方共建的财务元宇宙实验室已开发20个虚拟仿真实训模块,其中跨国并购风险评估系统被三一重工采纳为新员工培训工具。这种“企业场景进课堂、教师能力进产线、教学成果进企业”的闭环,使人才培养与企业数字化进程实现齿轮咬合式协同。
4.4加强数字化师资队伍建设
建设具备数字化能力的师资队伍是实现人才培养转型的核心支撑,高校需通过多维路径推动教师将数字化技术深度融入教学全流程[16]。在培训机制建设中,应制定系统性培养计划,围绕财务大数据分析、智能风控等教学需求开展针对性实训,采用集中授课与RPA工具实操相结合的模式,重点培养教师的技术迁移能力—如华南理工大学要求参训教师开发财务共享中心虚拟仿真沙盘,并将开发成果纳入职称评定指标,近3年已有37%教师因完成《供应链金融智能合约设计》等数字化教学组件获得晋升,实现“技术内化”到“课程再造”的闭环转化。
师资引进需聚焦教学转化价值,重点招募具有企业实践经验的数字化专家承担“技术桥梁”职能。企业专家驻校期间应主导开发实战课程体系,如阿里云财务总监开设的财务机器人开发实战课程,指导学生完成企业票据识别项目;引进的四大智能审计专家则创建财务元宇宙实验室,将蚂蚁链跨境结算案例转化为动态并购估值沙盘,使83%学生掌握智能合约编码技术,推动企业级技术资源向教学资产的转化。
师资交流平台建设重在驱动教学应用升级。通过校企共建“智能财务教学工坊”,教师参与平安科技RPA优化项目后反哺财务流程自动化课程设计,年开发12个业财融合教学模块;跨校联盟则实现资源共享,如“长三角智能财务教育联盟”构建的复星医药财务共享中心元宇宙平台,支撑32所高校开展跨国税务合规仿真训练,联合开发的AI财报舞弊识别课程已形成跨校学分互认机制。中央财经大学实证表明,通过腾讯云专家转化的《智能风控虚拟沙盘》教学应用,学生实操达标率提升45%,印证了“技术引进—教学开发—能力输出”的人技协同创新机制的有效性。
5结语
在数字化浪潮席卷全球的当下,高校作为人才培养的核心阵地,必须深刻认识到数字化转型对财务管理专业教育的深远影响。紧跟时代步伐,主动调整和优化人才培养模式,不仅是高校履行社会责任、践行育人使命的必然要求,更是适应社会需求、提升核心竞争力的关键路径。数字化技术的快速发展,要求财务管理人才不仅具备扎实的专业功底,还需掌握数据分析、智能工具应用、跨界融合等新型能力。因此,高校需以社会需求为导向,将新技术、新思想、新理念深度融入课程体系与教学方法中,构建“专业+数字”的复合型人才培养体系。
本研究通过构建“能力锚定—课程重构—教学闭环”的财务管理专业人才数字化培养模型,提出了分层目标设定、课程体系重构、教学模式创新和师资队伍建设的系统性转型路径,并首次明确了高职院校“Excel+Power BI”的阶梯式实训方案。然而,本研究结论主要在公办院校案例中得到验证,未来研究需进一步拓展样本范围,深入探讨民办院校等不同类型院校在资源禀赋差异下的特色化转型路径,以增强研究成果的普适性和应用价值。
展望未来,随着数字化技术的深化应用,财务管理行业将面临更多不确定性,但也蕴含着巨大发展机遇。高校应以此为契机,持续创新教育模式。唯有如此,才能培养出既懂财务又精数字、既能战略决策又能风险防控的高素质人才,为企业数字化转型和经济社会高质量发展提供坚实的人才支撑。
参考文献
[1]汤谷良,曲馨怡.论中国企业财务管理数智化的知识体系[J].财会月刊,2025,46(14):19-24.
[2]中华人民共和国教育部.中国教育现代化2035[M〛.北京:人民教育出版社,2019.
[3]财政部会计司.会计改革与发展“十四五”规划纲要[EB/OL].(2021-11-26)[2025-08-06].
[4]武凯,王宏伟,郑玉凤.数字化转型视角下高校财务风险预警机制研究[5].会计之友,2025(5):130-134.
[5]教育部,中央网信办,国家发展改革委,等.教育部等九部门关于加快推进教育数字化的意见:教办[2025]3号[AB/OL].(2025-04-11)[2025-08-06].
[6]张英新.新时期高等院校财务管理与教育发展:评《新时期高校财务管理创新探索与发展》[J].科技管理研究,2022,42(13):241.
[7]TEECE D J,PISANO G,SHUEN A.Dynamic capabilities and strategic management[J].Strategic Management Journal,1997,18(7):509-533.
[8]王瑞敏,张乾清.数智化时代财会专业人才培养的现实困境及破解思路[J].高教探索,2025(S1):49-51.
[9]周庆.信息化背景下食品企业财务管理的创新发展[J].食品与机械,2025,41(4):258.
[10]韦恩远.数智化时代认知外包的教育陷阱及其跨越[J].开放教育研究,2025,31(1):53-60.
[11]于慧,于智.家校社协同育人视域下拔尖创新人才的培育路径探究[J].中国考试,2025(6):37-45.
[12]饶美红,金敏.基于“学校大脑”的教育教学全场景变革研究[J].教育科学,2025,41(1):45-50.
[13]周明星,隋梦园.数字赋能应用型高校技能人才培养的逻辑向度、现实困境与实践进路[J].现代教育管理,2024(11):14-21.
[14]宋彪,刘刚,乔红宇.企业财务数字化转型测度研究[J].会计之友,2025(10):102-110.
[15]井冈山大学.智账维新:AI技术驱动的小微企业财务变革[EB/OL].(2025-07-01)[2025-08-21].
[16]田甜,向麟,邹太龙.数字技术赋能德育现代化的价值意蕴、现实梗阻及发展进路[J].湖北社会科学,2025(5):102-110.