生态补偿横向转移支付审计体系构建与实践路径论文
2026-03-11 18:40:45 来源: 作者:xuling
摘要:生态补偿横向转移支付对推动生态环境治理现代化具有重要意义。其审计监督可助力完善生态补偿横向转移支付实践。生态补偿横向转移支付审计作为保障区域生态协同治理的监督机制,审计体系的构建可有效破解跨区域监管缺位的现实问题。
摘要:生态补偿横向转移支付对推动生态环境治理现代化具有重要意义。其审计监督可助力完善生态补偿横向转移支付实践。生态补偿横向转移支付审计作为保障区域生态协同治理的监督机制,审计体系的构建可有效破解跨区域监管缺位的现实问题。基于生态补偿横向转移支付审计内涵诠释,构建包括制度、资金管理与支付绩效的审计体系,设计具体审计指标,并从理论构架、协同审计等维度提出优化审计现代化体系的实践路径。科学的审计体系和制度化实践路径可完善生态补偿横向转移支付政策框架,提升补偿资金使用效率和政府治理效能,推进生态环境治理体系与能力的现代化。
关键词:生态补偿横向转移支付;审计体系;审计指标;实践路径
0引言
科学、合理的生态补偿转移支付制度,不仅有利于生态环境治理与保护,还能提升行政效率,减轻中央政府的财政支出压力。2024年6月1日、《生态保护补偿条例》(国令第779号)正式施行。根据国*院《生态保护补偿条例》,生态保护补偿主要表现为财政纵向补偿、地区间横向补偿和市场机制补偿等多种机制[1],其中横向生态保护补偿是指“生态系统服务的受益地区向生态系统服务提供区进行生态补偿的转移支付资金行为,主要指政府间的资金流动,也包括相关企业和部门之间的资金流动”。党的十*大报告明确提出“建立市场化、多元化生态补偿机制”,指明生态补偿转移支付未来发展方向。党的二十届三中全会再次强调,要“健全横向生态保护补偿机制”。生态补偿横向转移支付已经成为国家纵向转移支付的有益补充。截至2024年11月,全国累计已有24个省(市、区)建立了28个跨省流域生态保护补偿机制,更好发挥了横向生态保护补偿在流域治理中的关键作用。至此,生态补偿横向转移支付中谁来补、补给谁、怎么补、补多少已经渐渐明晰。但生态补偿横向转移支付事关社会、经济与环境福祉,明确其监管内容与路径可保障转移支付效率。审计是党和国家监督体系的重要组成部分。发挥审计监督作用,确保补偿资金专款专用,防止资金被挪用、截留或浪费,可以助力完善横向生态保护补偿机制,对于推进生态保护补偿制度建设、健全生态文明制度体系具有重要意义。
1文献综述
生态补偿横向转移支付研究源于“环境服务付费”,进入工业社会以来,经济发展带来环境污染问题。福利经济学领域提出“庇古税”和“科斯定理”,认为政府补贴、征税及明确产权,通过市场机制可解决此类问题[2]。伴随生态保护理念被公众认可,生态补偿转移支付体系也由以政府为主导模式转化为政府与社区、社会组织等主体合作的协同治理。同时,经济均衡发展理论认为国内经济发展存在区际之间的非均衡,可通过资源要素的市场化来实现相对均衡和公共服务均等化[3]。综合来看,众学者在生态补偿横向转移支付有助于生态保护的权责关系明朗化上达成共识,但也认为补偿金额较难核算,缺乏监督,使执行难度加大[4]。由于审计监督可确保生态补偿资金使用的透明性、生态保护补偿项目的合规性和生态保护补偿政策有效落实[10],随着国家治理现代化理论的提出,生态补偿横向转移支付审计体系现代化便成为高质量发展的重要问题。
对于该领域的研究成果,主要聚焦于生态审计的内涵、生态补偿资金审计与生态补偿政策跟踪3方面。伴随社会环保意识的提升,生态审计被认为是一种强有效的环境管理工具,可体现出政府与企业的责任担当[5]。现阶段,生态审计已成为推进生态文明建设的重要手段[6]。对于生态补偿资金审计的研究,学者从水域与森林保护的功能性审计和资金审计指标设计两个维度展开。理论层面,通过对生态项目审计方法与结果分析,认为生态补偿资金要以环境可持续发展为根本,从经济、环境和社会3个层面出发,确立其审计标准[7-9]。实践层面,基于对水源与森林保护补偿审计案例分析,发现目前生态补偿资金包括虚报财政补贴、重复申报等现实问题,从审计技术、审计组织与审计数据等视角提出解决对策[10-11]。资金审计指标设计中,以项目管理为核心,从投入、运行和产出维度设计资金审计指标,主要监督资金的筹集、拨付、管理与绩效[12]。生态补偿政策跟踪研究方面,该领域定量研究主要根据生态补偿政策的制定、执行与效果,设计形式、事实与价值指标,对研究区域的生态补偿政策进行量化测算[13]。定性研究则认为生态补偿政策可以明确生态保护补偿各利益相关方权责关系、完善财政纵向补偿、规范与引导横向补偿。尤其是对《生态保护补偿条例》,学者一致认为是国际上首部针对生态保护补偿开展的专项综合性立法,标志着我国生态保护补偿法治化进程取得重大突破[14-15]。
综合来看,现有研究对现阶段的生态审计不断进行优化,对生态补偿中的资源互补、科学分工起到了实践指导作用。但现有成果或关注于宏观政策解读,未能涉及政策实施路径,实践指导力度不足;或聚焦于具体生态项目分析,未能体现生态补偿横向转移支付跨区域协同治理特征,理论成果凝练不够。故而,需要充分考虑生态补偿的横向转移支付特征,构建其审计体系,以切实保障环境的可持续发展。
生态补偿横向转移支付表现为中央政府与地方政府、地方政府之间的两重“委托—代理”关系。第一重“委托—代理”关系,政府赋权于地方政府,可结合资源禀赋的地方情境设计生态资源开发与保护措施。第二重“委托—代理”关系,地方政府之间的转移支付,补偿区域将生态资源价值转化效能委托于受偿区域。其审计也就带有行政监督与经济监督的双重意义。鉴于此,构建生态补偿横向转移支付审计体系,设计审计指标构成,提出优化实践路径,进一步加强审计监督在完善生态补偿横向转移支付制度的重要作用。本文的边际贡献在于以下3个方面:①以国家治理现代化理论为基础构建生态补偿横向转移支付审计体系。强调该领域审计既要进行顶层设计和建章立制,也需要着力提升治理效能。②基于行政监督与经济监督维度构建生态补偿横向转移支付审计体系,并设计精准化、复合型审计指标,为完善区际间“共建共治共享”环境治理机制提供政策依据。③提出优化审计体系的实践路径,提高生态补偿横向转移支付审计监督的动态性与适用性。
2生态补偿横向转移支付审计体系构建
2.1生态补偿横向转移支付审计内涵
在生态补偿中,通过横向转移支付可以促进区域资源优化配置,将资金用于生态环境保护最为迫切的地区,从而有效提升生态保护资源的利用效率。同时,通过生态补偿横向转移支付可以有力地推进区域间的交流与合作,真正地打造出优势互补、互利共赢的区域发展格局。生态补偿横向转移支付审计是由审计机关依据国家相关法律法规和政策要求,对生态补偿横向转移支付资金的筹集、分配、使用和管理情况,以及相关政策的执行效果进行监督、评价和鉴证的活动。而生态补偿横向转移支付需要实现审计体系现代化,首先要进行顶层设计和建章立制,同时也要着力提升审计效能,注重制度实施效果。
2.2生态补偿横向转移支付审计体系构成
横向生态补偿的资金主要来源于中央引导资金或地方财政资金。故而,科学、合理的补偿政策显得至关重要,也是生态文明建设的重要构成部分。审计可为补偿政策的落实带来保障。横向生态补偿资金主要应用于生态价值付费、公共资源分配与生态修复等方面,要确保补偿资金调拨和使用的合理性。通过发挥审计的作用,可加强对补偿资金的有效管理,充分发挥补偿资金的重要价值。最后,为防止政策执行过程中偏离预设目标,弱化了生态补偿横向转移支付功能,还需对其实施效果进行评价判断。综合看来,生态补偿横向转移支付审计体系的主要涉及3个方面:第一,对政策执行情况进行审计,评估政策落实情况;第二,对资金使用的合规性进行审计;第三,对项目绩效进行审计,评估生态补偿项目的实施效果。
3生态补偿横向转移支付审计指标设计
3.1生态补偿横向转移支付制度建设审计
在开展审计工作时,审计机关需要充分了解重点生态补偿横向转移支付项目的具体情况,审查是否制定了相关政策文件,包括明确补偿主体与客体、资金的拨付使用指标以及跨区域转移支付的协作方式、应急预案等内容,据此判断项目的实施是否具有科学性和合理性,也可以通过这些政策文件判断并调查该地区是否按照要求开展了生态保护工作,掌握政策落实情况。此外,审计机关还需要关注生态补偿横向支付制度的适用性。在开展审计过程中,审计机关要充分了解被审计地区现有的产业准入负面清单等资料,通过审计这些资料,判断是否按要求开展了产业准入负面清单制定工作。同时,还可以通过审查该地区项目立项批复等资料,判断是否存在违规审批、是否没有充分贯彻落实方针政策以及整改不及时等问题。制度建设审计指标见表1。

3.2生态补偿横向转移支付资金管理审计
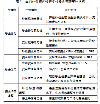
对于生态补偿横向转移支付资金管理审计,审计机关要清楚了解中央资金分配与跨区域生态补偿资金管理办法等内容,据此审计生态补偿横向转移支付资金的合法性与合规性。一方面,重点关注生态补偿横向转移支付资金在拨付过程中存在的问题,比如扩大资金分配范围、挪用专项资金等;另一方面,生态补偿以生态产品价值为导向,补偿路径包括政策工具与市场手段,在区域可持续发展的进程中,生态产品价值也随之变化,故而其审计工作也要强调资金的动态调整。总而言之,生态补偿横向转移支付资金使用是审计机关需要重点关注的内容,这对于生态补偿机制的完善和落实具有重要意义。资金管理审计指标见表2。

3.3生态补偿横向转移支付绩效审计
绩效审计旨在推进生态补偿横向转移支付的进程,有效发挥政府职能,化解生态产品的区际合作供给困境。例如,在新安江流域跨省生态补偿审计中,通过审计上下游水质变化,保障了水域生态环境,同时促进了流域数据共享进程,构建了“项目实施—效果反馈”的闭环管理机制;闽江流域省内生态补偿审计中,对未完成生态修复的县域进行反向扣罚,保障公众利益,监督政府治理效能的实现。综合来看,对于生态补偿横向转移支付绩效审计,其重点在于了解生态补偿是否充分发挥了的重要价值,促进政府、企业与公众等的利益均衡,构建区际间“共建共治共享”环境治理机制,助力区际经济、社会与生态的良性互动,实现综合效益最优化,提升公民福祉。从环境、经济、社会三维视角构建其审计指标,具体见表3。

4优化生态补偿横向转移支付审计体系实践路径
4.1完善审计体系构建的理论框架设计,为生态补偿横向转移支付审计提供指向
4.1.1设定合理的审计目标
审计机关要深入理解中国式治理现代化下生态补
偿横向转移支付审计的内涵,不断完善审计体系,准确地把握其内容与目标,为生态补偿横向转移支付审计具体工作的开展起到方向引领的作用。设定合理的审计目标,目的就是要发挥出审计机关的约束与监督作用,不断提升生态补偿工作的价值与意义,推动区域均衡发展。审计机关在明确目标之后要对生态补偿横向转移支付制度的执行情况进行核查,摸清生态补偿资金的流向,对生态补偿工作的实施效果做出客观评价。
4.1.2精准把握审计内容
在审计过程中,审计人员要精准地把握审计重点,根据具体情况选择易于操作、合理有效的审计方法,对生态补偿资金的管理、运行与绩效进行评价,出具完善的审计结果,为政府财政、区域专项治理等审计工作的开展提供支持。
4.2促进跨区域协同审计工作的开展,凝聚生态补偿横向转移支付审计合力
4.2.1重视上级统筹下的区域协同审计
生态补偿横向转移支付审计具备明显的跨区域性和社会高关注性等特征。上级统筹下的区域协同审计可确保生态补偿横向转移支付审计工作的顺利有序开展,契合生态补偿横向转移支付审计的实际需求。同时,这种审计模式可以实现对审计力量的统一调配,实现审计资源的的优化配置,真正实现上下级审计机关之间的有效联动,同级审计机关的横向协作,形成覆盖全部责任主体的审计力量,对生态补偿横向转移支付审计工作的顺利开展提供保障。
4.2.2重视同级审计机关合作的区域协同审计
生态补偿横向转移支付跨区域协同审计旨在打破主体权限约束,强化联合监督协作,构建起多方协同、线索互移、相互协作的联动关系,从而形成新型审计模式,从而避免重复审计,降低资金人力成本,提升审计工作效能,更好地发挥审计监督职能。
在生态补偿横向转移支付审计工作落实过程中,各区域同级审计机关需要在遵循“区域联动、计划协同、实施同步、技术互鉴、成果共享”原则的基础上落实区域协同审计。审计主体层面,构建跨区域审计合作机制,共同围绕生态补偿项目签订合作协议。审计目标层面,同级审计机关以共同目标为指引,通过实时共享审计信息,真正地实现协同合作。审计结果层面,各审计机关在出具各自审计调查报告的基础上进行充分沟通,凝聚审计合力,形成统一的审计调查报告,全面呈现出生态补偿横向转移支付审计结果。
4.2.3重视审计机关与统计机关合作的跨领域协同
由于生态补偿横向转移支付的项目开展与绩效范围广、领域多,可能存在审计信息不明晰问题。而区域统计机关进行常态化项目统计,审计机关与统计机关合作能够有效破解生态补偿横向转移支付边界模糊问题。在落实审计工作的过程中,围绕共同的审计对象和审计目标,进行统计数据、项目管理等合作。各主体之间通过资源共享、协调配合,共同推进审计工作的落实。同时,在审计结果层面两方主体共同整合问题和建议,形成完整的审计综合报告。
4.3深化审计机关审计信息化建设,赋能生态补偿横向转移支付审计创新
4.3.1科学应用先进信息技术
科学应用先进信息技术,提升审计信息建设水平,为生态补偿横向转移支付审计工作提供技术支撑。审计机关在落实生态补偿横向转移支付审计的过程中,需要重视先进信息技术在审计工作中的合理应用,将信息技术优势转化为推动审计信息化建设水平提升的重要动能。同时,在推动审计信息化建设的过程中,审计机关需要重视将先进的审计理论与大数据技术等先进技术进行紧密结合,切实有效地提升生态补偿横向转移支付审计工作效能,强化审计监督作用,助力打造完善的生态补偿机制。
4.3.2增加审计信息化建设经费投入
政府及审计机关需要紧密结合推进生态补偿横向转移支付审计工作开展的现实需要,制定详细的审计信息化建设软硬设备清单。在明确审计信息建设需求的前提下,审计机关通过增加经费支持的方式,及时采购先进的设备,满足落实生态补偿横向转移支付审计工作的硬件需求。同时,通过引进功能完善的分析工具、审计软件等,提升生态补偿横向转移支付审计信息化水平,为高效率地开展生态补偿横向转移支付审计工作提供软件支撑。
4.4加强高素质专业化审计队伍建设,保障生态补偿横向转移支付审计工作
4.4.1注重审计人员知识结构优化
组织审计人员学习相关政策文件,透彻理解生态补偿横向转移支付工作的内涵与方向。在审计队伍建设过程中,审计人员知识体系的更新、知识结构的优化、审计技术的升级,可能为审计工作的开展带来新思路,为审计事业的发展提供新方向,对审计理论与实践的创新贡献力量。审计人员要结合生态补偿横向转型支付审计工作的需求,更新知识体系,持续学习生态环保、法律法规、计算机等方面的知识,把握住生态环保改革方向,了解改革中遇到的问题与面临的挑战,不断提高审计工作质效。
4.4.2培育高质量的复合型审计人才
复合型审计人才掌握了多领域的知识,具有较强的跨学科学习与实践能力,可以应对复杂的业务环境和审计任务,从各个业务环节识别风险点,能熟练运用先进的技术与软件进行数据分析,更好地适应数字化时代的要求。审计机关可以跨部门的方式组织培训活动,鼓励审计人员掌握与生态补偿横向转移支付审计有关的知识与技能。同时,审计机关也可与高校合作,发扬产学研合作项目的优势,根据当前审计工作的用人需求获取更多资源,提高人才培养质量。
5结语
在生态文明体制改革背景下,充分发挥生态补偿
横向转移支付对推动区域可持续发展起到关键作用。而审计监督则是生态补偿横向转移支付发挥效率的重要保障,其审计体系则是现代化生态补偿横向转移支付体系构建的重要组成部分。鉴于此,基于生态补偿横向转移支付审计内涵诠释,构建其审计体系,并设计具体审计指标和实践路径。结论如下:
(1)生态补偿横向转移支付表现为中央政府与地方政府、地方政府之间的两重“委托—代理”关系,其审计也就带有行政监督与经济监督的双重意义。故而在审计体系构建中,兼顾制度建设、资金管理与支付绩效三个方面。
(2)在审计指标设计上,提出了精准化、复合型的指标体系,具体包括政策制定与动态调整、资金合规与管理,以及“环境—经济—社会”治理绩效等。在实践路径上,可通过理论构架、协同审计和人才建设等实践来优化生态补偿横向转移支付审计体系现代化建设。
科学的审计体系和制度化实践路径可完善生态补偿横向转移支付政策框架,提升补偿资金使用效率和政府治理效能,形成“审计监督—政策优化—治理升级”的良性循环。未来将进一步基于生态补偿横向转移支付审计实践,关注政府、企业与公众等的利益均衡,构建区际间“共建共治共享”环境治理机制。
参考文献
[1]国*院.生态保护补偿条例[EB/OL].(2024-04-10)[2025-04-13].
[2]张捷,王海燕.社区主导型市场化生态补偿机制研究—基于“制度拼凑”与“资源拼凑”的视角[J].公共管理学报,2020,17(3):126-138,174.
[3]单云慧.新时代生态补偿横向转移支付制度化发展研究:以卡尔多-希克斯改进理论为分析进路[J].经济问题,2021(2):107-116.
[4]王世杰,由艺.自然资源资产负债表编制的十大问题研究[J].会计之友,2024(1):80-86.
[5]刘勇.生态审计推进生态文明建设的实施路径[J].审计月刊,2014(9):7-9.
[6]李宏伟.生态保护补偿进入法治化新阶段:学习《生态保护补偿条例》[J].红旗文稿,2024(14):45-48.
[7]彭翔,胡峻.财政部积极利用世行贷款助推黄河流域生态保护和高质量发展[J].中国财政,2022(14):82-83.
[8]孙悦,范健.从DB到B-Ready:世界银行营商环境评价指标体系变化与中国应对之策[J].社会科学辑刊,2024(4):153-166.
[9]Syed Sadaqat Ali Shah;Kai Wu.How effective are green spending multipliers?Eco-friendly vs non-eco-friendly spending in OECD e-conomies[J]Energy Policy,2025(204):114676-114676.
[10]罗永华.项目实施结果导向型评价方法的创新与应用:基于世界银行贷款黄河流域生态保护修复和环境污染治理示范项目甘肃子项目[J].内蒙古科技与经济,2025(02):99-102.
[11]倪文德,詹俊宁,周友华.政府治理数字化转型背景下的科技强审路径研究[J].审计研究,2023(6):8-13.
[12]杨晓晨.生态补偿资金绩效审计评价指标体系构建[J].商业会计,2017(8):73-75.
[13]袁广达,余正道.生态补偿政策落实跟踪审计评价方法研究[J].财会通讯,2022(7):8-12,118.
[14]董战峰,郝春旭,璩爱玉.基于《生态保护补偿条例》持续深化生态保护补偿制度改革[J].环境保护,2024,52(13):11-15.
[15]靳乐山.为什么说《生态保护补偿条例》是里程碑?我国成为世界上第一个针对生态保护补偿全面立法的国家[J].中国生态文明,2024(4):43-46.