地方高校预算绩效管理的困境与优化路径论文
2026-03-11 15:06:28 来源: 作者:xuling
摘要:地方高校实施预算绩效管理既是贯彻落实国家预算管理制度改革的要求,也是高校提升内部治理能力的需要,备受关注。
摘要:地方高校实施预算绩效管理既是贯彻落实国家预算管理制度改革的要求,也是高校提升内部治理能力的需要,备受关注。研究通过梳理目前地方高校绩效管理现状和存在问题,提出相应的优化路径,并结合基于PDCA循环模型应用的四川省属高校预算绩效管理实践做法,形成绩效目标设定、绩效目标执行、绩效运行监控和绩效评价结果及应用的动态循环,以期为地方高校优化资源配置、完善预算绩效管理、助力学校内涵式发展提供借鉴参考。
关键词:地方高校;预算绩效管理;PDCA循环;资源配置
0引言
2019年教育部发布《关于全面实施预算绩效管理的意见》,要求加快推进部门预算资金和转移支付资金绩效管理,优化教育资源配置,提高教育经费使用效益。2024年政府工作报告中关于教育的部署,明确加快建设高质量教育体系,并提到要增强中西部地区高校办学实力。2024年四川省财政厅印发《四川省预算评审管理实施细则(试行)》(川财预〔2024〕38号)为省属高校预算编制、预算绩效管理等提供支撑。全面实施预算绩效管理是高校健全治理机制、优化资源配置、激发内生动力、提高管理效能的重要抓手,更是推进教育治理体系和治理能力现代化的重要举措。2023年全国普通高等学校生均一般公共预算教育经费为22 453.04元[1],但地区差异显著,中央部属高校生均教育经费支出是地方高校的1倍多,中西部地方高校的拨款标准更低,部分省份生均拨款更是多年未增长。在经费差距、贯彻过“紧日子”和增强办学实力的多重现实条件下,对地方高校预算绩效管理提出了更高的要求,如何让有限的教育资金充分发挥效益,助推学校高质量发展。基于此,文章以地方高校为研究对象,从其预算绩效管理的现状与矛盾问题为出发点,运用PDCA循环工具尝试提出地方高校预算绩效管理的优化改善路径。通过研究,希望不仅丰富地方高校预算绩效管理领域PDCA循环模型实证成果,也为实践层面优化地方高校资源配置效率提供切实可行的优化路径,对地方高校提升综合治理水平、助力学校事业内涵式高质量发展提供参考。
1地方高校预算绩效管理现状
预算绩效管理是高校治理的重要管理工具之一,有助于提高资源配置效率和使用效益,是高校强化内部管理的重要手段。近年来,地方高校预算绩效管理研究主要聚焦于制度优化与实践创新。现有文献指出,地方高校普遍存在绩效目标与战略规划脱节、评价指标偏重财务量化而忽视社会效益、结果应用机制不健全[2]等问题,部分研究发现内部控制对预算绩效具有支撑作用[3]。研究以地方省属高校为例,剖析其预算绩效管理的实践做法,以实现自身发展环境、财务资源和学校年度发展重点工作任务及中长期发展规划目标的战略平衡,进一步实现学校事业内涵式高质量发展[4]。
1.1同步开展部门预算总体绩效分析和预算项目绩效分析
根据上级部门相关政策文件要求,在高校编制且公开当年预算时,需同步完成高校整体支出绩效评价和项目预算绩效评价。部门整体预算绩效评价指标主要设置了履职效能、预算管理、财务管理、资产管理和采购管理5个二级指标。部门预算项目分为常年预算项目和阶段(一次性)项目,按照绩效管理要求,所有项目立项都按规定履行评估论证、申报程序,依次制定科学合理的绩效目标,设置项目的完成指标、效益指标和满意度指标。
1.2预算执行中期开展重点绩效运行监控,年末绩效结果反馈
四川省财政厅在每个会计年度中期明确发文要求各部门开展绩效运行监控工作,对重点预算项目资金绩效进行中期跟踪评价与反馈,掌握预算项目绩效目标中期完成度,以便预算项目建设完成预期目标。同时,将预算项目中期绩效运行监控情况作为年中预算调整的重要参考依据,实现动态调整预算需求,以便更好地合理配置预算资金,实现资金效益。
1.3预算绩效评价采用“以自评为主,第三方评价为辅”的模式
目前地方高校预算绩效评价模式的推行既有政策导向的因素,也存在受制于实际管理需求、成本效益和高校发展特点等多因素影响[5]。上级部门及政策明确要求高校需履行绩效管理主体责任,绩效自评是基础性工作,此外,鉴于高校办学的复杂性、预算项目数量庞大和第三方的独立性和专业性等因素考量,地方高校大规模开展第三方评价尚缺乏足够的条件。但在重大专项、重点资金项目以及需第三方专业匹配的项目上,地方高校在预算绩效评价中会引入第三方机构,以弥补自评的局限性、增强绩效评价的公信力,或满足特定管理需求。
2地方高校预算绩效管理存在的问题
2.1预算编制方法不科学
地方高校年度预算编制时,预算编制方法多采用增量预算,执行“基数+增长”的粗放模式,以上年预算为基数进行简单调整,缺乏科学测算,忽视了二级部门实际业务发展需要和学校战略发展规划及成本变化。预算资金分配下达存在平均化倾向,未建立与学科建设、人才培养等高校重点任务的量化关联,上一年度预算绩效评价结果应用不足,存在“重分配、轻效益”现象。
2.2预算绩效管理目标不够细化
地方高校按照上级预算绩效管理的要求,基本都申报完成了绩效管理目标的规定性要求,但绩效管理目标的设定不够细化、量化。上级有预算绩效评价参考指标,但上级参考指标普遍过于宽泛,没有针对性;高校二级部门自设指标往往缺乏充分评估论证,存在很大的随意性,在绩效指标赋权和目标考核评分环节均按照完成度进行简单化处理,未充分考虑不同绩效指标的重要性和难易程度。从预算绩效目标实践中看,大多地方高校围绕着投入产出指标、成本效益指标和满意度指标等展开项目绩效评价,并没有针对每一个具体预算项目特性开展分门别类的绩效指标设计、选取和赋权,使得绩效评价指标缺乏应用价值和个性特色[6]。
2.3预算绩效监控力度不够
地方高校本身对预算项目绩效事中监控的重视程度不够,由于上级部门更关注绩效目标的设定与否及项目预算执行率指标,对将预算执行率作为对高校的考核指标之一,因此地方高校普通更重视在预算编制阶段的绩效目标设定和后期预算项目执行情况,缺乏对预算项目绩效目标完成情况的定期监控。以四川省为例,根据省财政厅的相关通知安排,要求各地方高校9月在预算一体化系统中完成学校当年预算项目1~8月绩效目标完成情况的反馈提交工作,对偏离的绩效目标进行原因分析,并对预计年底无法完成的绩效目标提出改进措施并说明,但后期对绩效目标的改进措施实施情况并无部门持续跟进追踪。此外,各地方高校内部预算绩效管理信息系统建设水平参差不齐,暂不能实现全流程动态预算绩效监控和实时分析反馈,在一定程度制约着预算绩效监控工作的开展。
2.4预算绩效评价结果运用不充分
地方高校存在预算绩效评价事在财务部、责在预算部门的怪相,出现权责不统一、主客倒置现象,不利于预算绩效评价结果的应用实践。一方面预算绩效评价结果与下一年度预算资金安排未充分衔接,预算资金分配绩效导向不突出,出现部分预算绩效评价分数低的项目,次年依旧能获取足额经费支持,而绩效评价得分高的预算项目出现预算资金不足的问题,影响预算资金使用效益。另一方面缺乏对预算绩效评价结果的奖惩机制。部分高校将项目预算执行率等纳入了预算绩效考核的相关内容中,但与学校目标考核结合不足,不能形成有效的预算绩效激励和约束效果,通过绩效评价结果运用促进强化绩效管理的推动作用不是很显著,使得预算绩效管理对优化资源配置和提高高校内部管理效能的作用未能充分发挥。
3地方高校预算绩效管理优化路径
3.1重构预算编制方法,实现资源精准配置
推行零基预算编制方法,打破对上年预算执行基数依赖,破除支出固化,实现对所有支出项目进行重新评估和论证,建立科学的支出标准,因涉及大量数据测算和绩效分析,可推行渐进式改革,从项目支出入手,清理低效重复项目,再逐步推进基本支出项目改革,最终实现全覆盖。针对科研项目、大型基建项目等跨年度支出,建立滚动预算机制,动态调整中长期资金规划。积极推动二级学院预算分配改革,将预算资金分配与绩效目标完成情况相挂钩,进一步激发学院内生发展动力。同时,增强预算编制人员使用零基预算、滚动预算等现代预算管理工具的应用能力和数据分析能力,完善预算项目库建设,增强财务部门与业务部门之间的数据共享能力,以精准测算预算需求。
3.2扩充预算绩效指标库指标,加快完善绩效指标设定
教育主管部门需针对不同类别、层次的高校特点,从不同维度制定可供参考和使用的共性预算绩效指标;地方高校在上级部门共性指标的基础上自主参与设置多样化、个性化且具备适切性和发展性的预算绩效考核指标,从自身学校发展定位和特色学科发展出发有针对性地设定绩效指标,摆脱“拿来主义”。同时,绩效指标能体现预算项目的发展方向和核心目标,指标设计尽量做到能够实现有效量化和具有可操作性[7];在权重设置和赋分上尽可能体现预算绩效评价的导向性,避免平均化,努力降低误差。
3.3夯实预算绩效运行监控,纠治重点突出问题
地方高校要转变思维,不断提升预算绩效管理的信息化水平,鼓励创新预算监督技术和手段,将预算绩效监控理念融入预算管理工作中,实现动态化的预算监督管理。建立预算绩效运行监控预警机制,针对预算绩效目标的关键业绩指标实行预警机制,例如通过预算管理系统与财务报销系统的接口对接实现对预算执行率指标的监控预警,在预算年度的前三季度设置70%的预警值,若项目预算执行率明显低于或高于设定的预警值时,预算绩效管理系统会自动触发预警,向业务部门、归口管理部门和财务部发出相应的提示消息,以便各部门对绩效监控反应的问题进行分析,响应着手调整处理并提出改善建议,确保绩效目标的完成率。推进预算绩效管理过程中各个环节的落实措施和实际效果开展监控评价,对管理措施不力,导致项目决策失误、执行效益低下的问题,进行及时严肃纠偏处置。
3.4加强预算绩效评价结果应用,提高资金使用绩效
加强预算绩效评价结果应用是预算绩效评价管理的关键环节,绩效评价结果应用是预算绩效评价管理的终点,也是预算分配的起点。畅通预算绩效管理沟通反馈渠道,实现财务部与二级预算部门目标协同一致,促进绩效评价结果应用。制定预算绩效结果考评制度,使预算绩效目标完成情况与学校目标考核相挂钩,完善项目责任制,明确相应的问责和激励机制。做好相关业务部门的绩效考核,增强业务部门对绩效考核的认知,将绩效管理工作融入日常管理中。建立以预算绩效评价结果为导向的预算分配制度[8],进一步优化预算编制和分配工作方案,根据预算项目绩效目标完成情况和资金使用效益动态调整预算安排,以优化预算资源配置,提高资金使用效益。
4地方高校预算绩效管理实践
4.1持续优化预算编制方法
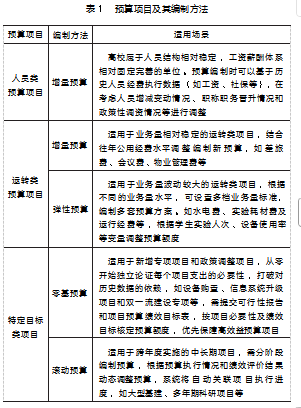
目前,地方高校基本都在应用预算管理一体化系统,预算管理一体化系统将预算支出纳入项目库管理,按照支出性质和用途将预算项目分为3类,即人员类项目、运转类项目和特定目标类项目。人员类项目主要是学校有关人员的工资福利支出、对个人和家庭的补助支出等,具体的经济分类包括基本工资、地方津贴、养老保险费、其他社保缴费、住房公积金等。运转类项目主要用于保障学校的正常运转以及开展职能职责范围内的常规业务发生的支出,具体包括公用经费和其他运转类项目,属于常年性一般支出。特定目标类项目是为完成特定目标任务和学校事业发展目标而发生的支出,具有专项性、目标导向性和时效性等特征,其预算编制更讲求准确性和绩效管理,除人员类项目和运转类项目外的其他预算项目均属于特定目标类预算项目。针对不同类别预算项目的资金用途和管理要求,采用不同的预算编制方法,提高预算编制的准确性和科学性[9]。见表1。

4.2基于PDCA循环的地方高校预算绩效管理
PDCA循环作为一种持续改进模型,强调通过计划、执行、检查和处理4个阶段的完整闭环管理,摆脱主观判断而依赖于客观数据,使得每一轮循环迭代都推动质量提升,实现螺旋式上升。将PDCA循环应用于地方高校预算绩效管理场景中,形成由预算绩效目标设定(P)、预算绩效目标执行(D)、预算绩效运行监控(C)和预算绩效评价结果及应用(A)4个环节组成的完整的动态PDCA循环系统。
预算绩效目标设定作为预算绩效管理的初始环节,为绩效管理制定目标,指引方向[10];分析预算项目内容并识别其重要特征,根据预算绩效评价指标类别要求,完成预算项目绩效评价指标设定工作,为后续绩效目标执行和监控提供基础。预算绩效目标执行是绩效管理过程中的一个重要环节,是对绩效目标的具体实践执行过程,直接关系着预算绩效目标考评结果。预算绩效运行监控是在预算执行过程中,定期评估绩效目标的完成效果,对比绩效目标与实际执行效果的差距,是否实现预期目标,查找未达标的原因并提出下一步改进措施,以实现预算执行过程中的实时监控与动态调整。预算绩效评价结果及应用是对预算绩效目标执行结果进行综合评价,根据绩效目标评价结果执行相应的奖惩机制,对预算项目执行率和绩效目标完成好的单位实施奖赏,对预算项目执行率低且绩效目标完成率差的单位相应扣减下一年度预算分配额度,为下一个预算绩效管理周期的启动提供基础数据参考。动态迭代的预算绩效管理循环使预算从财务管理工具升级为战略管理工具,提升预算资金使用效益,促进地方高校战略目标的实现。地方高校预算绩效管理循环见图1。

5结语
地方高校预算绩效管理工作不能一蹴而就,而是一项需要在实践中不断优化调整的系统性工作。研究发现高校预算绩效管理成效与预算编制方法、绩效评价指标设置和预算信息化建设水平密切相关。地方高校需持续深化零基预算改革,夯实零基预算编制基础,促进零基预算与绩效管理的有机融合。绩效评价指标更应针对学科建设、科研转化等核心业务进行针对性设计,绩效评价指标个性化是提升绩效评价有效性的关键。地方高校要积极引入先进科学的管理工具,培育全员预算绩效管理理念,配置高效的信息管理系统,积极拥抱大数据技术,实现绩效评价结果与预算资金配置相挂钩,是有效提高预算绩效管理效果的有效举措。但鉴于地方高校的预算绩效管理成效与地方政策支持、院校定位等密切相关,结论不具有完全普适性。未来研究需突破区域样本限制,高校可根据自身办学定位和发展阶段,构建差异化绩效评价指标体系,探索绩效管理与高校治理能力的协同机制,并结合人工智能技术,开发动态绩效监控平台,实现预算执行、绩效目标与资源配置的实时联动反馈,实现教育资源的优化配置,进一步提升高校办学综合实力。
参考文献
[1]教育部,国家统计局,财政部.教育部国家统计局财政部关于2023年全国教育经费执行情况统计公告:教财[2024]2号[A/OL].(2024-11-25)[2025-05-30].
[2]祖忆青.地方高校推进全面预算绩效管理的问题及对策研究[J].中国乡镇企业会计,2025,(03):75-78.
[3]谢婧雯.内部控制视角下加强地方高校预算绩效管理探究[J].经济师,2024(9):74-75.
[4]张骞.地方高校预算绩效评价行为异化的生发与治理[J].财会通讯,2024(20):163-167.
[5]徐先梅,李玲,岳媛.教育现代化需求下的高校预算绩效管理研究[J].会计之友,2024(8):128-135.
[6]赵凌跃.高校预算管理绩效评价机制研究[J].财务管理研究,2022(6):126-129.
[7]褚贵忠.高校全面预算绩效管理的实践与探索:以上海大学为例[J].预算管理,2025(1):54-58.
[8]孙海涛,刘泽宁.高校整体预算绩效管理研究[J].中国管理信息化,2025,28(1):9-13.
[9]聂奥迪,卢秋声.地方高校基于战略导向的预算绩效管理路径探析[J].财政监督,2024(21):66-71.
[10]杜俊萍,王舟,田洁.基于PDCA模式下的高校绩效评价体系研究:以S大学为例[J].教育财会研究,2024,35(3):30-36.