交通强国背景下“运输管理实务”课程思政建设探索论文
2023-10-17 14:56:29 来源: 作者:xieshijia
摘要:为了促进课程思政建设,文章首先分析了交通强国背景下“运输管理实务”课程思政建设必要性,然后阐述了交通强国背景下“运输管理实务”课程思政建设思路,最后论述了交通强国背景下“运输管理实务”课程思政建设实践。
摘要:为了促进课程思政建设,文章首先分析了交通强国背景下“运输管理实务”课程思政建设必要性,然后阐述了交通强国背景下“运输管理实务”课程思政建设思路,最后论述了交通强国背景下“运输管理实务”课程思政建设实践。
关键词:“运输管理实务”课程;课程思政;交通强国
交通运输深刻影响着国民经济和人民生活,在交通强国战略协同发展背景下,交通运输行业迎来了新的发展机遇,对人才的专业技能、职业素养提出了更高的要求。而“运输管理实务”课程作为交通运输管理类专业的核心课程之一,做好课程思政建设,对于培养高素质、高技能的交通运输管理技能人才尤为重要。基于此,本文拟在交通强国背景下,对“运输管理实务”课程思政建设加以探索。
一、交通强国背景下“运输管理实务”课程思政建设必要性
2019年,中共中央、国务院印发《交通强国建设纲要》,指出到21世纪中叶,全面建成人民满意、保障有力、世界前列的交通强国,其中建设一支素质优良的知识型、技能型、创新型的劳动者大军是关键措施之一[1]。2020年,教育部印发《高等学校课程思政建设指导纲要》(以下简称《纲要》),指出立德树人成效是检验高校一切工作的根本标准,而课程思政建设是落实立德树人根本任务的战略举措[2]。
“运输管理实务”课程是现代物流管理、道路运输管理、港口与航运管理等交通管理类专业的核心课程之一,做好该门课程的课程思政建设,为交通运输行业输送爱党爱国、勇于担当、服务社会的高素质、高技能型交通运输管理人才,有助于实现交通运输高质量发展的建设目标。
二、交通强国背景下“运输管理实务”课程思政建设思路
《纲要》指出专业教育课程的课程思政建设,要根据不同学科专业的特色和优势,深入研究不同专业的育人目标,深度挖掘提炼专业知识体系中蕴含的思想价值和精神内涵。根据《纲要》精神,“运输管理实务”课程思政建设思路主要包括目标层、内容层、支撑层[3],如图1所示。

(一)目标层
交通强国战略的提出,为交通运输行业的发展带来了新的机遇,同时也对交通运输人才提出了更高的要求。交通运输行业深刻影响着社会经济水平和人民生活质量,这就要求交通运输从业人员不仅应具备过硬的职业技能,还应具备爱党爱国、勇于担当、服务社会的高尚品德,以及敬业、勤业、创业、立业的职业精神[4]。比如,在突发公共卫生事件期间,许多物流企业的运输司机、搬运人员积极投入防疫物资、生活物资、建筑材料等的运输工作,他们以高度的爱国主义精神和职业精神,快速有效、星夜兼程、不计成本、不打折扣地完成了运输任务,默默地贡献力量。
在国家战略、社会需求、行业需求的三重要求下,“运输管理实务”课程从知识、能力、素质三个方面重构教学目标,即通过课程的学习,学生需要掌握运输的基本概念、运输作业流程,能够根据货物特点、客户需求和运输条件合理选择运输方式,能够受理运输业务、编制运输合同、缮制运输单据,能够制定和优化运输组织方案、完成运输调度任务。在掌握知识和技能的同时,学生还要树立正确的世界观、人生观、价值观,遵守法律法规和职业规范,树立职业精神,形成民族自豪感、交通运输使命感和社会责任感,弘扬交通精神、传承交通文化,服务于交通运输行业的高质量发展[5]。
(二)内容层
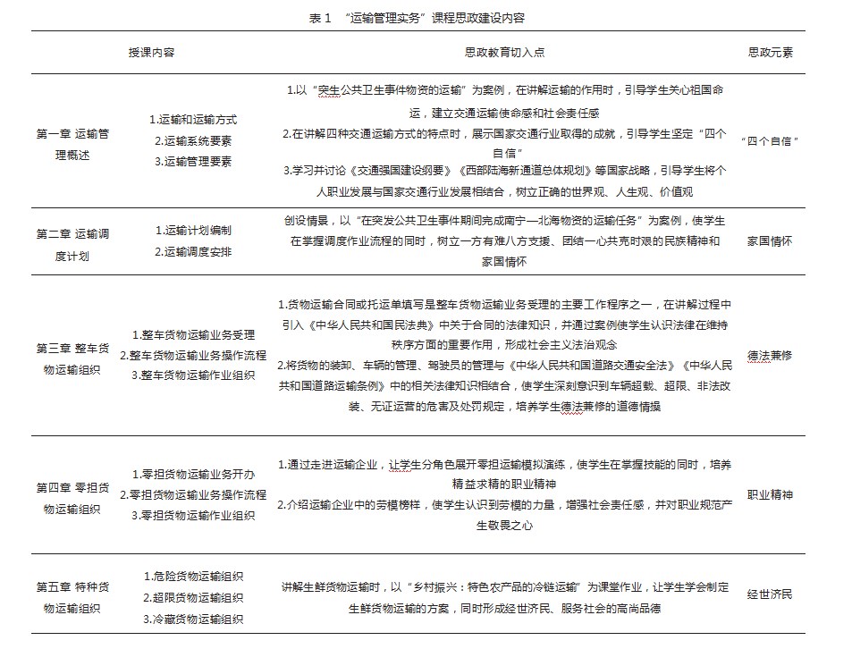
在“运输管理实务”课程思政建设目标的指引下,笔者所在教学团队深入挖掘专业知识内容中蕴含的思想道德和精神内涵,最终确定围绕“‘四个自信’、家国情怀、德法兼修、职业精神、经世济民”五个思政元素,广泛收集课程思政资源,在“课前—课中—课后”环节采用合适的教学方式,将课程思政内容与专业知识传授有机融合,实现“润物细无声”的育人效果[6]。课程思政建设内容如表1所示。

(三)支撑层
在支撑层,科学规划的专业(群)、结构合理的教学团队、手段丰富的教学平台是有效推进“运输管理实务”课程思政建设的重要保障。其中,教学团队是课程思政建设的“主力军”[7]。教学团队对专业知识的熟悉程度、对思政内容的选取设计、对教学方式的应用水平,决定了课程思政的育人成效。笔者所在教学团队由思政教师、专任教师、企业导师、辅导员组成。其中,思政教师把握课程思政内容的广度和高度,专任教师把握专业知识的深度,两者共同挖掘专业知识中蕴含的思政元素,并选择合适的载体及教学方式。企业导师可以保证实践技能的教学效果,同时也能更好地培养学生的职业精神。辅导员的加入则能使教学团队时刻了解学生的思想动态,有温度地践行“因材施教”的教育理念。概言之,四类教师形成“互尽所长、互补所需、同心同向”的教学团队,取得了“1+1+1+1>4”的教学成效。
三、交通强国背景下“运输管理实务”课程思政建设实践
(一)课程思政教学实施过程落地
课程是教师育人的“主战场”,课堂是学生素质形成的“主渠道”,教师认真上好每一次课,才能“守好渠、种好田”。笔者所在的“运输管理实务”课程教学团队从专业知识、思想意识两个方面分析学情,确定每次课堂的教学目标,精心设计“课前—课中—课后”教学环节,以互动式教学手段为主体,充分利用教学平台,促使学生主动学习、思考及感悟[8]。
1.课前环节。在课前环节,教师要以引导学生自主学习、独立思考为主要目的,通过在教学平台发布先导知识,设置思考题、讨论题、测验题等,掌握学生的自学情况,从而有针对性地开展本次课堂教学。
2.课中环节。课程思政最忌生搬硬套、强行植入。在课中环节,教师合理利用教学平台上的功能进行分组讨论、投票、随堂测验等,与学生实时互动,实现“线上+线下”混合式教学,以提升学生的学习体验和学习效果,防止“贴标签”“两张皮”现象的出现[9]。
3.课后环节。课后环节是“运输管理实务”课程思政教学实施的最终环节,可以巩固学习成果、拓展知识面、培养“学以致用”的能力为目标进行设计。除了发布课后作业,教师还可以通过开展“第二课堂”活动、组织技能比赛和社会实践等方式,丰富学生课余生活,形成全员、全程、全方位协同育人的效应。
本文以“第一章运输管理概述”中的“任务一认识交通运输”课堂教学设计为例,具体说明课程思政教学的实施过程,如表2所示。

(二)课程思政育人评价体系构建
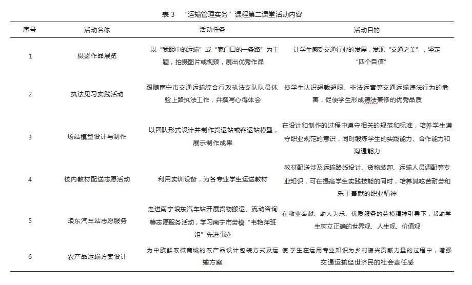
传统的“运输管理实务”课程评价体系一般以出勤率、平时作业成绩、随堂测验成绩、期末卷面成绩等作为评价指标,通过对评价指标进行加权求和,得到学生学习该门课程的最终成绩。然而该评价体系只能体现学生对专业知识的掌握情况,难以反映学生在思想品德方面的学习效果。而构建专业知识和思想品德“双维度”的育人评价体系,是“运输管理实务”课程有效诊改的前提和基础[10]。故针对学生思想品德评价,本文引入学生“第二课堂”活动的参与情况作为评价指标之一。
“第二课堂”是高校人才培养体系中的重要组成部分,是课程思政实践教育的重要环节。笔者所在的“运输管理实务”课程教学团队结合课程内容、专业性质,设计了六个“第二课堂”活动,如表3所示。由此,学生的参与情况与表现情况构成了学生思想品德方面的成绩,并与专业知识的学习成绩共同构成本门课程的总成绩。

四、结语
交通强国战略的实施离不开高素质、高技能的交通运输人才队伍,因此交通管理类专业人才培养应主动服务交通运输行业企业的需求。“运输管理实务”课程作为交通运输类专业的核心课程,应以服务交通强国战略为出发点,以落实立德树人为根本任务,培养坚持“‘四个自信’、家国情怀、德法兼修、职业精神、经世济民”的交通运输人才,助力交通运输行业实现高质量发展。
参考文献:
[1]中共中央国务院印发《交通强国建设纲要》[EB/OL].(2019-09-19)[2022-10-17].http://www.gov.cn/zhengce/2019-09/19/content_5431432.htm.
[2]教育部关于印发《高等学校课程思政建设指导纲要》的通知[EB/OL].(2020-05-28)[2022-10-17].http://www.moe.gov.cn/srcsite/A08/s7056/202006/t20200603_462437.html.
[3]杨彩平.实践导向的高职思政课程改革与创新[J].开封教育学院学报,2015,35(10):226-227.
[4]高燕.课程思政建设的关键问题与解决路径[J].中国高等教育,2017(增刊3):11-14.
[5]陈茜,项乔君,马永锋,等.“交通设计”课程思政的建设思考[J].东南大学学报(哲学社会科学版),2020,22(S2):134-136.
[6]蒋玮,沙爱民,肖晶晶,等.交通强国战略背景下交通类人才培养的思考与探索[J].高等工程教育研究,2022(4):77-80,109.
[7]耿艳芬,杨敏.交通运输类课程思政建设架构设计与举措分析[J].东南大学学报(哲学社会科学版),2022,24(1):150-152.
[8]陈晨.交通强国建设背景下交通院校人才培养的思考[J].高教论坛,2020(6):60-62,76.
[9]罗旭.《交通强国建设纲要》背景下高职院校交通人才培养探讨[J].广西教育,2020(23):136-138.
[10]任枫.基于高职《运输管理实务》的课程思政问题研究[J].中国储运,2022(8):112-113.