初中班级座位编排优化策略论文——以广州市第一一五中学为例论文
2025-08-12 14:58:35 来源: 作者:xuling
摘要:本文探讨优化初中班级座位编排管理的策略,包括座位编排周期要合理、座位编排管理要适当灵活、座位编排过程要公平民主、座位编排要重视同桌关系四个方面,以促进学生全面发展。
摘要:班级座位不仅影响学生的学习效果,还对其身心健康和班级氛围产生影响。本文探讨优化初中班级座位编排管理的策略,包括座位编排周期要合理、座位编排管理要适当灵活、座位编排过程要公平民主、座位编排要重视同桌关系四个方面,以促进学生全面发展。
关键词:初中班级管理,座位编排,优化策略
座位编排作为班级环境的重要组成部分,对学生的学习和心理有着重要影响。从学习角度看,座位选择关系到学生的视觉和听觉效果。前排座位的学生容易与教师进行眼神交流和互动,可提高注意力和参与度;后排座位的学生可能由于距离较远,与教师互动相对较少,容易分散注意力。座位的周边环境,如同桌和邻座同学的学习态度和行为,潜移默化地影响学生的学习。从心理学角度看,座位编排影响学生的自我认知和归属感。处于优势位置的学生可能会产生优越感,增强自信心;处于边缘位置的学生可能会感到被忽视,产生自卑心理。长期固定的座位还可能导致学生之间的社交隔离,在一定程度上影响人际关系的建立和发展。
合理的座位编排能够打破学生之间的隔阂,促进交流与合作。例如,采用小组式座位编排,将不同学习水平和性格特点的学生组合在一起,可以激发学生的思维碰撞,培养合作精神和团队意识。在小组讨论和合作学习中,学生能够相互学习、相互帮助,共同解决问题,提高学习效果。此外,合理的座位编排还可以营造积极的课堂氛围,增强学生的参与感和责任感。当学生感受到自己在班级中的重要性和价值时,会更愿意主动参与课堂活动,提高学习的积极性和主动性。
一、初中班级座位编排管理的现状
1.现状
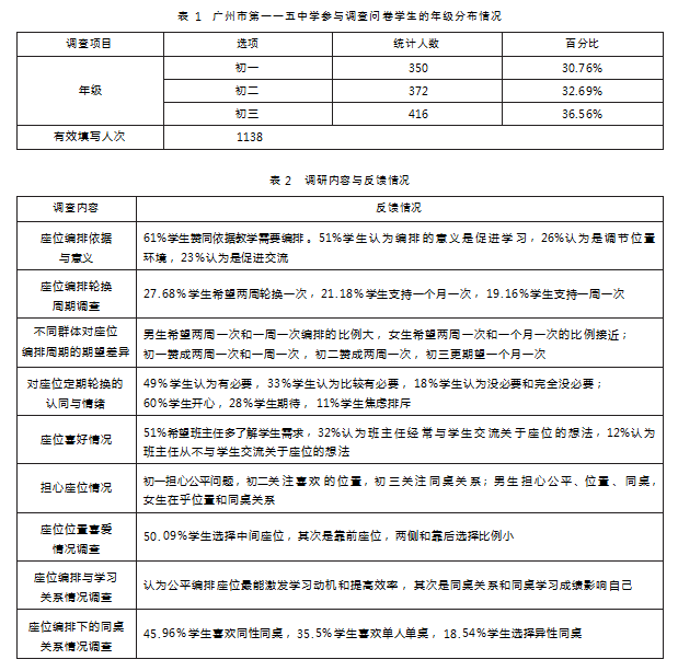
本文对广州市第一一五中学的座位编排情况进行了在线问卷调查,调查对象为该校初一、初二、初三各10个班级的1375名学生。经过问卷的信效度分析,剔除信效度差的数据,共收回有效问卷1138份(见表1),约占全校总人数的82.76%。其中,初一年级填写有效人数350人,有效问卷人数占比约30.76%;初二年级填写有效人数372人,有效问卷人数占比约32.69%;初三年级填写有效人数416人,问卷有效人数占比约36.56%。
回收有效问卷共1138份,其中男生605份,占比53.16%;女生533份,占比46.84%。调研内容与反馈情况见表2。

通过问卷调查发现,在座位编排管理中存在如下问题:①座位编排依据较为单一。部分班主任在进行座位编排时,主要依据成绩和身高决定座位位置。部分学生主张班主任在座位编排时应着重考虑班级的整体教学需求,另有一部分学生觉得座位编排应注意调节个人位置或增进交流。②座位轮换周期不太合理。部分班级一个学期下来很少轮换座位,而调查数据显示大部分学生期望两周轮换一次,其次是一个月轮换一次,仅有极少学生赞成长期不调动座位。③师生间对于座位编排缺乏有效的沟通。部分班主任在编排座位时,未充分征询学生的意见,没有充分考虑学生的需求,这使得学生对座位编排的满意度较低。与此同时,部分学生在座位编排时也未能与班主任展开有效交流,从而导致座位编排结果不符合自身的期望。④座位定期轮换未得到有效执行。部分班级未定期进行座位轮换,导致学生对座位定期轮换的期待与信任度较低。⑤座位担心情况普遍存在。学生在座位编排时普遍担心遇到不公平对待、被编排到不喜欢的位置或遇到不喜欢的同桌。⑥座位位置喜爱存在一定差异。部分学生希望自己坐在教室中间,但不同性别和年级的学生在座位选择上存在差异。⑦座位编排与学习关系密切。部分学生认为教师是否公平编排座位、同桌关系和同桌学习好坏是激发学习动机和提高学习效率的重要因素。大部分学生希望选择成绩优秀、学科互补、遵守纪律、干净卫生、性格合适、喜欢运动、能玩能聊、关心同学、尊重同学、有共同爱好的同桌。
2.成因分析
造成上述问题的原因是多方面的,主要包括以下四个方面:①教育观念的影响。部分教师和家长仍遵守传统的教育观念,过分强调学生的学习成绩,从而导致编排座位时唯成绩论。②班级管理的复杂性。班级管理涉及学生的学习、生活、情感等多个方面,需要教师具备较高的管理能力和技巧。但部分教师缺乏班级管理的经验和方法,导致座位编排不合理、不公平。③学生个体差异。学生在性格、兴趣、学习能力等方面存在一定差异,需要教师根据学生的实际情况进行个性化管理。但部分教师未能充分了解学生的个体差异,导致座位编排未能满足学生的需求和意愿。④学校资源的限制。学校在师资、教室、设备等方面的资源较为有限,从而影响班级管理的效果。例如,班级人数过多、教室空间不足等问题,可能会导致座位编排不合理。
二、班级座位编排的优化策略
1.座位编排周期要合理
为了保证公平性以及给学生带来新鲜感,座位应定期进行轮换。可以采用每周或每月轮换一次的方式,让学生有机会体验不同的座位位置和周边环境。在轮换过程中,可以采用整体平移、左右对调、前后轮换等多种方式,避免单一的轮换模式。
就初中生而言,大部分班级的座位轮换周期最好是两周一次,对于风格偏向安静一点的班级,可以是一个月一次。在男生较多的班级选择两周一次较好,女生较多的班级可以考虑一月一次。初一年级的班级可以采用一周一次、两周一次;初二可以两周一次;初三因为中考原因,可以选择一月一次的座位轮换周期。
2.座位编排管理要适当灵活
没有哪种座位编排一开始就是十全十美、令所有人满意的,在编排座位中遇到的问题教师可以采用适当方式进行灵活处理。首先,班主任要确定一个座位编排整体方案,这个方案要在大方向上保证公平公正,得到大部分学生的支持和认可,如班级座位编排的周期、轮动方式、搭配方式等。其次,班主任在管理班级时要留有余地、灵活处理,当然这一定要在满足特定条件下进行。例如,班级采取小组模式进行全班座位轮动,小组内部可以由学生民主决定,如果小组成员出现班级不良影响行为时,班主任可以采取小组成员交流的模式进行协调。座位编排只有在大方向上保证民主,在特定情况下灵活处理,才能顺利有效开展班级座位编排工作,促进班级的良好发展。
3.座位编排过程要公平民主
初中生心理变化较为敏感,班主任在进行座位编排时一定要遵循民主原则。大部分学生对座位编排的要求并不是无理的,他们更多希望班主任在座位编排时多了解其需求。无论男生还是女生,大多数学生在座位编排时不会主动与班主任进行沟通,班主任应该主动与学生进行沟通,在可控范围内多向学生释放民主的气息。
在可控范围内实行民主座位编排,可以避免很多班级问题,如同学矛盾、班级学习氛围、班级纪律问题等。在编排座位时,学生关注编排是否公平、同桌是否喜欢、位置是否喜欢等方面。其中,最为重要的是座位编排时的公平性,其他两点也要协调好。班主任在编排时要注意,初一学生更为注重公平性,初二学生对位置更加在乎,初三学生更加关注自己的同桌是谁。男生更在乎公平性,女生更在乎位置和同桌。大部分学生都希望自己能够坐到靠前靠中的位置,享受到更好的位置条件。因此,班主任要避免搞座位分化,要让所有学生都能公平排到这个位置。在学生眼中,公平的座位编排能激发他们的学习主动性。
4.座位编排要重视同桌关系
在座位编排中,班主任不可忽视学生的同桌关系,这是影响班级纪律与学习氛围的重要因素。
同桌的选择也很重要。初一刚开始班主任可以先安排单人单座进行观察,在了解学生后,再慢慢地将座位改为同桌模式,这个过程可以偏同性同桌。初二学生独立个性不断显现,这时为了促进学生心理发展,班主任可以结合学生特点,考虑异性同桌和同性同桌轮换的方式。到了初三,学生对于学习更加专注,更喜欢有同性同桌一起并肩冲刺中考。
好的同桌关系能够促使学生变得更加优秀,在学习、纪律、生活等方面能够互相改进、共同成长,在座位编排时应当对其加以重视。
三、优化策略的实施效果
广州市第一一五中学实施座位编排优化策略后,取得了较为显著的效果。从学生学习情况方面来看,合理的座位编排有助于提高学生的课堂参与度和学习效率,使得学生在知识掌握上更加扎实,成绩有了一定程度的提升。尤其对于学习能力较弱的学生来说,在与学习能力较强的同学相邻而坐、互相帮助的情况下,成绩进步更为明显。从行为表现方面来看,优化后的座位编排促进了学生之间的积极互动与合作。在课堂上,学生的注意力更加集中,遵守纪律的情况得到改善;在校园活动中,学生之间的团队协作更加默契,日常行为习惯也更加良好。这表明合理的座位编排有助于培养学生的自律和社交能力。从心理健康方面来看,合适的座位安排让学生感受到被关注和重视,减少了因座位位置产生的心理压力和不公平感。学生的情绪更加稳定,自信心增强,应对压力的能力有所提高,人际关系也更加和谐。
实施座位编排优化策略后,学生对于新的座位编排方式普遍表示满意,认为增强了学习积极性,增加了学习乐趣。家长反映孩子在学校的状态更加积极向上,与同学的关系更加融洽。教师也认为新的座位编排方式便于课堂管理和教学活动的开展。
在实施过程中也发现了一些问题。例如,座位轮换过程中可能会出现短暂的适应期,影响部分学生的学习节奏;个别学生对于新的同桌或小组合作方式存在适应困难等。针对这些问题,这就需要进一步完善座位编排的优化策略。加强对学生的适当引导,提前做好沟通和准备工作,根据学生的反馈更加灵活地调整座位安排,确保每位学生都能在最优的座位环境中学习和成长。
未来,初中班级座位管理将面临更多挑战和机遇。随着教育理念的不断更新和技术的快速发展,班级座位管理将更加注重个性化、智能化和多元化。教师应通过持续研究和实践,不断完善初中班级座位管理的理论和方法,为学生的成长提供更优质的教育服务。
参考文献
[1]林伟萍.公平视角下高中生座位编排的现状、问题及应对策略[D].广州:广州大学,2020.
[2]钟程.复合正义视角下的教室座位编排研究———基于学生座位体验的考察[J].当代教育科学,2021(7):81-89.
[3]陈振.以教育过程平等为旨归的课堂座位合理配置[J].教学与管理,2016(8):11-12.
[4]李冬.班级管理“非正义性”的批判与重建路径[J].当代教育科学,2017(5):31-32.
[5]刘欢.公平视野下的中小学座位编排考察[J].教学与管理,2017(11):27-29.
[6]冯东.学生座位结构的价值取向与理性反思[J].中国教育学刊,2016(4):42-45.
[7]饶丽,卢德生.学生综合素质评价改革的政策走向及阶段特征[J]教学与管理,2019(11):76.
[8]张红霞,候小妮.我国高中学生综合素质评价研究述评及展望[J].教育测量与评价,2019(12):3.