新文科背景下审计学专业人才培养模式改革与实践论文
2026-03-12 15:18:17 来源: 作者:xuling
摘要:教育部发布的《新文科建设宣言》明确了新文科建设的重要价值并对新文科建设路径做出了总体设计。
摘要:教育部发布的《新文科建设宣言》明确了新文科建设的重要价值并对新文科建设路径做出了总体设计。在新文科建设与数字化变革双轮驱动下,审计学专业课程体系面临学科交叉能力薄弱、技术工具脱节及价值引领缺位等多重挑战。立足于培养本科应用型人才,分析目前审计学专业人才培养中存在的问题和面临的困境,以教会学生“做人、做事、学习、应用”为理念,遵循专业人才培养以需求为导向、以学生为中心的原则,重构新文科审计学人才培养目标,优化审计学专业课程体系,加强审计学专业教学资源建设。
关键词:新文科;审计学专业;应用型人才培养;数智化赋能
0引言
高等学校承担着立德树人、为党育人、为国育才的光荣使命。2020年,教育部发布《新文科建设宣言》,明确了新文科建设对于提升综合国力、坚定文化自信、培养时代新人、建设高等教育强国的重要价值,并对新文科建设路径做出了总体设计。传统文科建设应如何变革,以应对新时代、新使命的需要,适应新技术、新形势的变化,更好地服务于中国式现代化建设、服务于高质量发展,是亟待解决的命题。由此,学术界对传统文科学科、专业变革面临的困境、机制、路径等方面的问题进行了有益讨论,并取得了丰硕成果。高校也积极行动起来:从实践层面积极推进文科学科及专业改革,以新文科理念为指导,强化价值引领;结合新时代的需要,促进学科及专业不断优化;重构课程体系,推动人才培养模式创新,着重提升人才培养质量,稳步推进新文科建设总体目标的实现。
审计是国家监督体系的重要组成部分,高校在新文科背景下应推动审计学专业创新发展,以服务地方经济需求,融入地方产业发展[1]。然而,审计学专业受新文科建设要求和新技术变革的影响,传统教学模式受到技术变革冲击,大数据与AI(人工智能)技术等自动化审计工具(如数据分析软件、AI风险识别系统)的普及,要求审计人才具备数据挖掘、算法应用等技能,行业需求多元化倒逼复合型能力培养[2]。跨领域需求对审计提出更高要求:企业要求审计师兼具财务分析、ESG(环境、社会和公司治理)风险评估、反舞弊调查等能力,单一财务知识体系难以覆盖;跨国公司审计需人员熟悉IFRS(国际财报准则)与ISA(国际审计准则)等。这些都给审计学专业人才培养提出了新挑战和新要求。
1高校审计学专业应用型人才培养存在的问题
在新文科建设的时代背景下,当前应用型高校的审计学专业建设仍然存在一些问题,主要体现在以下方面。
1.1专业培养定位不够明确
当前,新文科建设已拉开序幕,高校审计专业人才定位在传统、现实与发展之间还存在矛盾、冲突,偏重社会审计人才培养,教学理念定位不够明确,信息技术融入审计的教育较为滞后[3]。基于新文科建设的审计专业教学理念如何定位,审计专业如何融入信息技术,以育人、育才为中心的审计学科及人才培养格局如何实现,这些都是高校审计人才培养亟待解决的问题。
1.2课程体系不够科学
课程体系不够科学主要体现在以下方面:①思想政治教育和专业教育的融合程度不足。新文科强调跨学科的融合、理论与实践的结合,以及价值观和人文精神的引领。审计学专业作为文科类的重要专业之一,也在不断进行改革和创新,有必要持续优化专业课程的思政教学内容体系[4]。②理论知识体系无法满足新文科对人才培养目标的要求,现有理论知识体系仍囿于传统知识体系,注重传统会计核算和审计学知识和技能的培养,而忽视了对学生综合素质、创新能力和实践能力的培养。③专业实践教学环节相对薄弱,实践教学内容与理论教学脱节,往往只注重对理论知识的简单应用;实践教学师资力量不足,教师缺乏实践经验或实践教学方法不够科学;实践基地建设和拓展不足,导致学生难以得到充分的实践机会和实践指导。
1.3教学模式创新性不足
在教学内容方面,一些高校在课程设置上缺乏创新性,与时代和社会发展相适应的课程内容不足;一些高校在课程设置上缺乏与相关学科的交叉融合,过于强调本专业知识的学习,而忽略了与其他学科的交叉融合。这可能导致学生的知识面较窄,对相关学科的理解和应用能力不够。在教学方法方面,现有课程教授方法未能与教育改革同步发展。传统的审计学教学方法往往以教师为中心,教师以讲授为主,学生被动接受知识,容易使学生形成依赖心理,缺乏主动学习、思考的动力。在教学手段方面,课程实施手段与社会新兴技术不匹配。数智时代学生获取知识的途径更为多元,电子介质、移动网络、AI技术的应用对传统聚焦课本知识的纯线下课堂提出了挑战。在教学资源建设方面,现行的审计专业课程建设与新技术的匹配还不够,部分线上课程、专业精品资源还有待开发,信息技术服务专业课程教学的功能有待进一步发挥。
1.4师生数字化水平不高
数字化已经深深融入经济生活的各个方面,数字思维也就成为各行各业必须具备的一项技能。一方面,学生的数字化能力普遍有所欠缺。大部分学生与大数据核心技术及相关课程的接触度不高,部分人学习大数据相关技能也仅限于浏览,并未进行深度钻研。更为突出的问题是,有关大数据时代对财务人员的能力需求,学生缺乏清楚认知。另一方面,师资队伍的整体数字化能力有待提升。部分高校对教师数字化技能的培训不足,一些教师缺乏必要的数字化技能,如数据分析、数据可视化、编程等,这限制了他们在教学过程中有效利用数字化技术的能力;部分教师的数字化意识不强,一些教师对数字化技术的重要性程度认识不足,或者对数字化技术的应用持有保守态度,这导致他们在教学过程中较少使用数字化技术。此外,部分高校缺乏数字化教学资源,如数字化教材、数字化软件等,这使教师在教学过程中难以充分运用数字化技术。
2新文科建设理念及其对审计学专业的新要求
2.1新文科建设理念
具体而言,新文科建设理念主要包括以下4点。
2.1.1强化价值引领
新文科建设要牢牢把握文科教育的价值导向性,坚持立德树人,全面推进高校课程思政建设,推动习近平新时代中国特色社会主义思想进教材、进课堂、进头脑,提高学生思想觉悟、道德水准、文明素养,培养担当民族复兴大任的新时代文科人才。
2.1.2注重学科重组与交叉融合
新文科将新技术融入哲学、语言、文学等课程,通过对传统人文社会科学进行整合和升级,推动多学科交叉与深度融合。学科重组主要涉及将传统人文学科和社会科学的知识体系进行跨学科融合与重构,以形成更加综合、交叉和创新的学科体系。文理交叉则主要是指将自然科学和技术科学的知识和方法引入人文学科和社会科学,以推动这些学科的创新和发展。
2.1.3坚持守正创新,注重继承与创新、交叉与融合、协同与共享
在继承与创新方面,新文科建设在传统文科的基础上,结合新时代中国特色社会主义的理论成果和实践经验,推陈出新、兼容并包,致力于打造具有时代特征的文科新形态;在交叉与融合方面,新文科建设强调多学科交叉,将科技多元领域的知识融合到文科研究中,打破传统文科的学科边界,推动文科向跨学科、综合性方向发展;在协同与共享方面,新文科建设注重团队协作,鼓励不同领域的学者、专家和从业人员共同合作、共享资源、协同创新。通过跨学科、跨领域的合作,高校可以更好地整合各种资源,发挥不同资源的优势,推动学科创新和发展。同时,新文科建设也倡导全球合作,通过引进国外先进的技术与理论,推动国内新文科追上全球新文科发展的浪潮。
2.1.4注重更新升级与转型
在全球新科技革命和经济社会快速发展的时代背景下,新文科建设坚持以学生为中心,推动传统文科更新升级,从以学科为导向转向以需求为导向,从专业分割转向交叉融合,从适应服务转向支撑引领。新文科转型的最终目的是服务经济社会发展,因此,新文科要紧密结合经济社会的需求和发展趋势,为经济社会发展提供科学依据和智力支持。新文科转型强调以问题为导向,将多学科知识和方法融合起来,将理论研究与实践应用相结合,解决社会发展中面临的重大问题。新文科转型不仅要适应经济社会发展的需要,更重要的是支撑引领经济社会发展。
2.2新文科建设对审计学专业应用型人才培养的新要求
在习近平新时代中国特色社会主义思想指引下,结合教育部相关文件精神,应用型院校应积极参与新文科建设。具体到审计学专业,必须坚持以学生为中心,强化价值引领、提升专业内涵建设、夯实课程体系、推动模式创新和打造质量文化。这对应用型高校审计学专业本科应用型人才培养提出了新要求。
2.2.1引导学生跨学科学习
新文科建设倡导跨学科交叉融合,强调专业间的融通性,这对于审计学专业人才培养方案的制定提出了新挑战。高校需要打破传统学科边界,鼓励学生跨学科学习,培养他们的复合型知识结构和综合运用能力[5]。例如,将大数据、云计算、人工智能、5G和区块链等新兴科技引入传统人文社会科学,在人才培养方案中增设人工智能导论、区块链审计、Python数据分析、数据挖掘和大数据技术等相关课程。
2.2.2强化学科的应用性与实践性
新文科建设强调理论研究与实践应用相结合。高校应加强实践教学,提升学生的实际操作能力。实践方式不应仅仅包括校内的课程实验,还可通过校企合作帮助学生在实际工作中掌握操作技巧。在实践过程中,高校应将实践训练的主动权更多地交到学生手中,以学生操作为主,以教师指导为辅。同时,鼓励学生参与学科竞赛和创新创业活动,培养他们的实践能力、创新精神和创业意识。
2.2.3培养学生创新思维
新文科建设要求学生在学科专业应用中具有较好的创新意识和批判精神,善于发现本专业及相关领域的现象和问题,并能用独立的思考能力审视问题,运用所学专业知识形成创新性的解决方案,提出新颖的观点。在审计学专业教学中,高校可以通过开设创新实践课程、案例分析课程等方式,引导学生培养创新思维,自主分析相关案例,提出创新性的问题解决方案。
2.2.4培养学生的国际化视野
在新文科建设背景下,审计学专业应致力于培养具有国际化视野、跨文化交流能力和全球化思维的审计学人才。在课程设置方面,高校可开设国际审计学、国际会计学等课程,让学生充分了解国际财务规则、惯例及国际经济环境等。高校还可积极开拓海外合作伙伴,为学生提供交换生项目、暑期实习项目等机会,切实提高学生的国际化水平。
2.2.5培养学生终身学习的能力
新文科建设要求学生具有自主规划、自我管理、自主学习的意识和能力,能够通过终身学习不断适应社会和个人可持续发展的需要。为此,审计学专业应帮助学生建立终身学习理念,鼓励学生自主学习,通过自我驱动,主动获取新知识、掌握新技能。实践能力是培养终身学习能力的关键。通过实践,学生能够将理论知识应用到实际中,解决现实问题,同时也能获取新的知识和经验。只有培养学生终身学习的能力,新文科理念下的审计学专业才能不断向社会输出高素质人才,并保持健康发展。
3新文科背景下审计学专业人才培养模式改革
高校应以新文科建设理念为指导,以学生为中心,
兼顾集成“求知、育人、服务”三位一体功能,创新审计学专业人才培养模式,精准定位人才培养目标,重构课程体系,打造跨智慧审计应用型人才培养模式。
3.1审计学专业人才培养模式改革理念
审计学专业人才培养改革应组合出拳,在人才培养过程中不断强化价值引领,从“做人、做事、学习、应用”4个方面做好学生指导工作,努力做到全方位育人。
3.1.1思政育人引导学生学会“做人”
审计学专业对学生“做人”的指导可通过思政育人实现。如前所述,审计学专业应不断强化价值引领,将育人目标纳入人才培养全过程。高校可结合审计学专业特点,构建审计学专业“大思政”格局,做好顶层设计,探索出“双引领、三抓手、四协同”的思政育人推进思路,以指导学生学会“做人”。其中,“双引领”是发挥党建引领和专业人才培养目标引领作用,推动党建与专业建设互动发展,坚持党的全面领导,确定专业人才培养思政育人目标,实现党建与课程思政元素有机融合,以党建提升教师思想政治理论水平;“三抓手”是紧紧抓住课程建设“主战场”、教师队伍“主力军”、课堂教学“主渠道”,做好专业课程体系中各类课程思政内容体系构建,系统提升教师课程思政设计能力,充分利用多种教学形式,发挥课堂教学在思政育人中的作用;“四协同”是构建专业课与思政课、第一课堂与第二课堂、二级学院与职能部门、科教产教同向同行协同育人的机制。
3.1.2专业技能教会学生“做事”
审计学专业基于OBE(成果导向教育)理念确定专业培养体系,现有的专业培养体系中包括通识教育课程、专业教育课程和实践课程。在人才培养方案中,课程设置遵循“立德树人,全面发展”“服务需求,严格对标”“学生中心,成果导向”“整体优化,突出特色”“能力本位,强化实践”“深化改革,开放合作”的原则。结合专业特点,设置的学科基础课程和专业核心课程能够帮助学生构建专业理论框架,培养学生基本专业技能;专业选修课中设置的专业特色课程能够拓展学生专业视野,在提升学生专业能力的同时,激发学生创新能力;在专业实践教育课程中有机融入新技术,以提升课程的引领力。
3.1.3培养学生终身学习能力,提升学生知识应用能力
审计学专业具有综合性强、市场灵敏度高、涉及面广、知识更新快等特征,那么学生选择审计学专业就需要选择终身学习。应用型本科院校应培养学生的实践动手能力,侧重于有效精进、知行合一的方向,指导学生把审计学专业知识与其他学科知识融合,以此不断迭代升级,时刻更新审计学知识结构,并定期进行复盘,检查自己已掌握的财务知识是否陈旧;逐步抛弃以学为主、输入为先的行为习惯,重点培养学生独立思考、持续输出、终身学习、复利成长的综合能力;鼓励学生自主探索知识,为学生提供丰富的学习资源,如在线课程、学术讲座、专业数据库等,并引导他们学会利用这些资源进行自我提升,培养终身学习的意识和能力,以适应审计领域不断变化的知识更新需求。
3.2审计学专业人才培养模式改革原则
3.2.1以学生为中心原则
高校应坚持以学生为中心,坚持新发展理念,认真落实党*央、国*院关于教育综合改革的决策部署,深化高等教育改革,发挥企业的主体作用。审计学专业课程设置目标是与企业岗位对接[6],以就业为导向,加强专业核心能力建设,实现学生的综合能力与行业需求“零接轨”,为企业发展服务,系统培养具有高素质和可持续发展的新一代审计学人才。审计学专业课程设置思路是以新文科为切入点,培养学生的就业能力与职业发展能力。
3.2.2需求导向原则
高校在制定审计学专业人才培养体系前,应开展严格的市场调研,站在国家和区域发展需求的角度,结合特色行业需求及企事业实践需要,总体上采取“行业导向—平台支撑—校企驱动”多位一体的模式。审计学专业人才培养体系应契合行业需求,紧密围绕审计行业的发展趋势、市场需求及其对未来人才能力的具体要求来设计人才培养模式。
3.2.3理论与实践相结合原则
审计学专业综合性比较强,涉及多门学科交叉融合,紧密联系信息化、人工智能、大数据和区块链等新兴技术,具有较强的理论性和实践性。在新文科建设背景下,高校应更加注重对学生实践能力与创新能力的培养,采用从分科而行到学科互鉴、逐步融合的方式建设新审计学专业[7]。
3.2.4多元化原则
一是培养模式多元化,除了传统的课堂教学模式,还可以开展线上线下混合式教学、跨校联合培养、国际合作培养等多种模式;二是课程体系多元化,课程设置体现了学科交叉、产教融合、数字赋能的新文科特征;三是人才培养多元化,既满足国家审计、内部审计和社会人才的需求,又与国外高校合作开展交换生项目或联合培养计划,拓宽学生的国际化视野,使其了解国际审计准则和先进的审计理念。
4新文科背景下审计学专业人才培养模式实践
4.1重构审计学专业人才培养目标
4.1.1培养高素质复合型人才
审计学专业应明确培养适应社会需求的高素质复合型人才目标,注重培养具备扎实的审计专业知识、实践能力、职业道德素养及创新思维的应用型、复合型和管理型审计人才,强调学生应具备数据思维、职业判断能力及较强的适应能力[8]。复合型人才培养具体体现在以下方面:①“审计+大数据”,审计行业对大数据技术的应用需求日益增加,学生应具备数据收集、数据建模、数据分析、数据挖掘和利用数据做出判断和决策的能力;②“审计+经济学+法学”,学生应具备多学科知识背景,能够从宏观角度分析和解决审计问题;③“审计+国际化视野”,培养学生创新思维和国际视野,熟悉国际审计准则、国际经贸规则,具备跨文化沟通能力,能够胜任国际审计项目。
4.1.2具备岗位胜任能力
新文科建设强调立德树人,审计学专业课程应将思政教育与专业知识教学深度融合,具体要求为:
①培养学生良好的职业道德素养,通过挖掘审计课程中的思政元素,培养学生坚定的理想信念、责任担当和高尚的思想品质,使其在未来工作中能够依法、诚信审计;②培养学生的审计职业胜任能力,打破学科界限,实现多学科交叉融合,拓宽学生的思维边界,增强学生解决实际问题的能力,使其能够胜任复杂的审计工作;③培养学生的团队协作能力,通过小组作业、团队项目等方式,让学生学会在团队中沟通、协作和解决问题,提升其综合素质。
4.1.3对接职业资格标准
在新文科背景下,审计学专业的课程培养目标应聚焦于“审计与执业资格”的复合能力定位。一方面,高校应培养既具备扎实审计专业知识,又能满足注册会计师(CPA)、注册内部审计师(CIA)、注册信息系统审计师(CISA)等执业资格要求的高素质应用型人才;另一方面,高校可与会计师事务所、企事业单位和政府部门合作,建立实习基地,开展实践教学,通过案例教学、模拟审计项目等方式,增强学生的实际操作能力。此外,高校可引进具有执业资格和丰富实践经验的教师,提升教学质量,鼓励教师参与行业实践和学术研究,保持与行业前沿的紧密联系。
4.2优化审计学专业课程体系
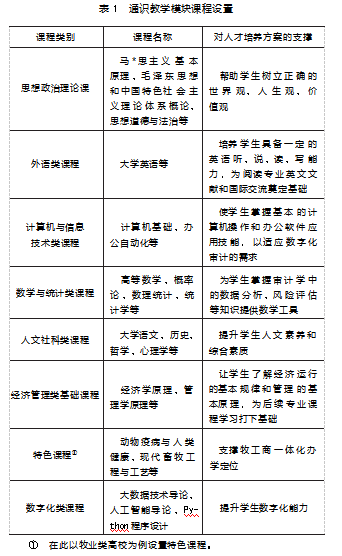
为切实融入新文科理念,高校可着力体现审计学与管理学、经济学、大数据、人工智能技术等的交叉融合,从通识教学模块、专业核心课程模块和实习实践教学模块3个方面进行审计学专业课程模块化体系设计。
4.2.1通识教学模块
通识教学模块主要使学生具备良好的思想道德素质、人文素养、科学精神和跨学科知识基础,为专业学习和未来发展提供支撑,培养具有社会责任感、创新精神和实践能力的高素质人才[9]。具体课程设置见表1。

4.2.2专业核心课程模块
专业核心课程模块主要让学生掌握审计学专业的核心理论知识和专业技能,具备扎实的专业基础和较强的实践能力,能够运用所学知识解决实际审计问题,培养学生的专业素养和职业胜任能力。具体课程设置见表2。

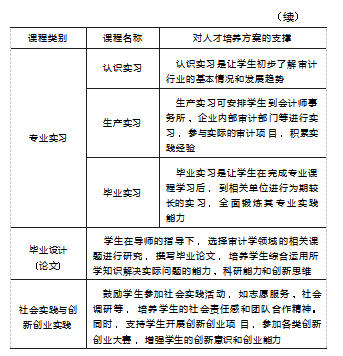
4.2.3实习实践教学模块
实践教学模块主要强化学生的实践能力和职业素养,使学生能够将所学的理论知识与实际工作相结合,具备独立开展审计工作的能力,适应审计行业的实际需求,培养具有创新精神和实践能力的应用型审计人才。具体课程设置见表3。


4.3加强审计学专业教学资源建设
4.3.1开发校企双元课程
高校可与审计行业头部企业合作,共同制定人才培养方案,确保课程内容与行业需求紧密对接;根据审计行业的发展趋势和企业需求,动态调整课程设置,增加与实际工作相关的课程内容。引入行业专家,邀请企业专家和行业精英进入课堂,参与课程教学、案例开发和实践指导;共建实验室与课程,与企业共建实验室,共同开发课程和教材,共享教学资源;开展联合研究项目,与企业合作开展科研项目,促进产学研协同创新;建立实习基地,与会计师事务所、企事业单位等合作,为学生提供真实的工作场景和实践机会。
4.3.2探索项目化教学模式
高校可开展项目化教学,以企业实际项目为依托,让学生在实践中提升解决实际问题的能力。①模拟审计项目,通过模拟审计项目、案例教学等方式,增强学生的实践操作能力,选择真实项目,与企业或审计机构合作,引入真实的审计项目,如企业财务报表审计、内部控制审计等;②开发虚拟项目,利用虚拟仿真技术开发模拟审计项目,让学生在虚拟环境中进行实践操作;③整合课程内容,将项目化教学贯穿整个课程体系,确保课程内容与实际项目紧密结合。
4.3.3建设数字化教学资源库
①整合与开发教材资源,选用或编写数字化教材,可以选择配套有丰富的数字化学习资源的规划教材,也可以根据学校的教学特色和需求,自行组织编写数字化教材;②建设线上教学平台,搭建课程专属平台,制作多样化教学视频,为审计学专业课程创建专门的线上教学空间;③构建案例库与题库,广泛收集国内外真实的审计案例,包括上市公司审计案例、政府审计案例、内部审计案例等;④开发虚拟仿真软件,模拟审计环境,让学生在虚拟环境中模拟真实的审计项目,从接受审计委托、制订审计计划、实施审计程序到出具审计报告的全过程,提升学生的实践操作能力和解决实际问题的能力。
4.4培养审计学专业教学队伍
4.4.1多渠道提升教师综合素养
教师是推动审计学专业改革的主力与执行者,其能力的全面提升不仅体现在审计学专业理论体系的深度与前沿性上,而且体现在教学模式与方法的创新性与灵活性上,进而有效保障教学效果。以教学方法的运用为例,若教师熟练掌握多种教学方法,在教学过程中即可针对不同学生、不同课程内容采取差异化课堂教学方式方法,因材施教,取得良好的教学效果;教师亦可通过在课堂上利用互联网,引入大数据分析技术等,延展教学空间,构建线上线下混合式教学模式。高校可通过教师综合能力素养的提升打造高素质的教师队伍,确保审计学专业改革成功。
4.4.2更新专业教师知识结构和知识体系
审计学专业强调通过培训学习的形式提升教师的专业素养。例如,某高校近两年有近80%的教师参加教育部暑期教师研修学习,专业教研室与课程教研室参加了教育部普通本科教育课程思政示范课培训。通过培训,教师对混合式教学模式、现代信息技术运用、课程建设理念与质量认知均有了提升。团队教学能力和授课效果获得学校、学院及学生的一致认可。
4.4.3改善专业教师学历职称结构
在师资学历层次方面,审计学专业强调通过“自培+外引”的方式着力提升专业教师的学历层次,鼓励教师开展学术研究,晋升高一级职称。高校通过与合作单位开展交流活动,培养一批“双师型”教师,缩短企业用人与学校培养的差距,缓解审计学人才的综合运用能力与行业需求信息差,为学生高质量就业搭建桥梁。
5结语
新文科建设为审计学专业人才培养带来了深刻的变革机遇与挑战。本文聚焦培养高素质复合型人才,对接职业资格标准的核心目标,系统探索并实践了以跨学科知识整合为根基、以智能审计技术应用为驱动、以复合能力与职业伦理塑造为灵魂的人才培养新范式。通过重构课程体系、深化产教融合、革新教学方法、强化技术赋能等举措,有效回应了数字经济时代对复合型、创新型审计人才的迫切需求。实践证明,新文科理念指引下的审计人才培养模式改革,不仅打破了传统学科壁垒,更在知识结构优化、实践能力强化、技术素养深化、人文底蕴涵养等方面取得了实质性突破。未来,高校应持续深化对新文科内涵的理解,紧跟审计智能化、国际化发展趋势,不断优化改革路径,致力于培养更多兼具家国情怀、全球视野与创新精神的高素质审计人才,为服务国家治理现代化和经济高质量发展提供坚实的人才支撑与智力保障。
参考文献
[1]李晓慧.国家审计变革与审计学科建设[J].审计研究,2017(4):9-18.[2]吴勇,余洁,王尚纯,等.人工智能审计应用的国际进展[J].中国注册会计师,2021(6):121-126.
[3]吴其阳,陈骏.新文科建设背景下审计专业人才培养新探索[J].财会月刊,2022(2):108-113.
[4]崔伟.审计学本科专业课程体系建设问题探讨:以“大会计”核心执业能力培养为目标[J].财会月刊,2015(33):118-120.
[5]水会莉,刘雨珺,程晓娟.数智时代审计学专业课程建设的思考与实践[J].商业会计,2021(20):112-115.
[6]吴岩.建设中国“金课”[J].中国大学教学,2018(12):4-9.
[7]王如燕.高校应用型本科审计学试点专业建设实践与探索[J].国际商务财会,2021(14):92-96.
[8]王洪才.大学课程治理:根本点·关键点·突破点[J].四川师范大学学报(社会科学版),2021,48(4):119-125.
[9]王欣,张玲玲,韦娜.基于AHP的审计学课程评价体系研究[J].吉林工程技术师范学院学报,2021,37(6):34-37.