精益工具在中小制造企业资金管理中的应用与实践效果论文
2026-03-11 17:07:35 来源: 作者:xuling
摘要:2024年发布的《工业中小企业管理提升指南(试行)》明确要求中小企业通过精益管理降本增效,而中小制造企业因“资金密集、供应链长”等特点,普遍存在资金预算管控粗放、使用效率低等问题。
摘要:2024年发布的《工业中小企业管理提升指南(试行)》明确要求中小企业通过精益管理降本增效,而中小制造企业因“资金密集、供应链长”等特点,普遍存在资金预算管控粗放、使用效率低等问题。以地方国有中小制造企业B公司为研究对象,将JIT、5S、看板、标准化作业、价值流图和持续改善等精益工具系统嵌入资金管理全流程,构建了“精准预算、高效控本、动态避险、精益运营”的资金闭环,并和行业领军企业、国*院国资委年度企业绩效评价标准值进行对比,验证实施效果。研究发现,B公司实现了现金管理相关多项财务指标的明显改善,表明精益工具在资金管理中运用能显著减少无效现金占用、提升资金效率与收益,为中小制造企业资金管理提供了可复制的实践范式。
关键词:精准管理;精益工具;中小制造企业;资金管理
0引言
当前,全球经济整体增长乏力,不确定性显著增强,呈现多维度、高复杂性的运行态势。在世界主要经济体普遍面临贸易摩擦冲击、增长动能减弱、供应链加速重构的背景下,中小制造企业要实现高质量发展,必须高度重视资金管理能力的提升。作为企业生存与发展的核心支撑,良好的资金管理不仅是维系现金流韧性的生命线,更是驱动技术迭代、拓展市场份额的资本引擎,深刻影响着企业的抗风险能力与长期成长空间。
2024年8月,工业和信息化部办公厅发布的《工业中小企业管理提升指南(试行)》(工信厅企业〔2024〕54号),引导中小企业通过制定标准操作流程来消除冗余工序和浪费,通过价值流分析来找出增值和非增值环节,通过采用精益管理等持续改进方法来不断提升员工的精益理念和技能。2024年12月,工业和信息化部、财政部、中国人民银行、金融监管总局发布《中小企业数字化赋能专项行动方案(2025—2027年)》(工信部联企业〔2024〕239号),鼓励中小企业实现精益生产、精细管理、精准营销等业务能力提升,推广服务型生产、增值服务、共享经济等数据驱动的新模式新业态。
中小制造企业的资金管理具有资金密集、供应链长、存货量大、投资回收周期长等特点,同时受限于企业经营规模和可投入资源的有限性,对资金的预算管控、使用效率和风险管控存在管理粗放、重视不够、投入不足等问题。研究选取B公司探究精益转型对资金管理的影响,为中小制造企业资金管理精益转型提供实践参考。
1文献综述
1.1精益转型的相关研究
精益管理是从日本丰田汽车公司的生产方式(TPS)发展起来的一种以消除浪费、优化过程为导向的管理思维方式,在美国麻省理工学院的研究成果基础上总结而成的“精益生产”,并向整个企业的战略管理思想不断拓展,从而实现提高效率、保证质量、降低成本的思想方法。
精益转型作为一种系统性的管理变革,对组织的运营效率、竞争力及可持续发展具有多维度的积极作用,可以通过对资源利用来降低运营成本,精准识别价值流,聚焦核心业务,剥离非增值活动,让资源向高价值环节倾斜,提升投入产出比。同时通过培养全员质量意识、建立标准化流程及快速问题响应机制,降低缺陷率,提升产品、服务质量,增强客户满意度。还可以推动“全员参与”提升团队凝聚力与创造力,持续改善文化,激活组织活力
1.2精益转型促进企业资金管理提升的研究
国外有关制造企业资金管理和精益管理的研究起步早于我国。詹姆斯P·沃麦克(James P.Womack)、丹尼尔T·琼斯(Daniel T.Jones)共同撰写《精益思想》,论述了运用精益原则来开展生产、供应链等活动的要素,为精益资金管理提供理论基础[1]。2024年出版的《智能精准制造:精准制造、精准转型和数字化转型关系演变》,提出了“智能精益制造”的概念,通过引入工业4.0技术(物联网、人工智能)作为精益化过程补充精益化的提升产能、配置资源的能力,也为精益资金管理提供了相应的理论支持,并指出可以通过数字工具实现更快速有效的资金流运转[2]。
国内学者更多的结合我国制造业的实际状况进行研究。王斌[3]强调,企业需要做到精益资金管理的战略融合,并运用预算精细化、现金流动态化的方式,把用好钱和管住钱结合起来;王竹泉和鞠睿展[4]指出企业资金配置需要统筹处理好战略和市场两种机制的关系,在市场机制基础上,让战略更好地发挥作用,以提升企业价值。与精益管理强调围绕企业战略目标,消除一切不创造价值的活动,实现资源的高效利用的理念相一致;中兴新云提出的司库系统四大核心模块(资金运营、资源管理、风险控制、战略决策)和“三个一”原则(一张网、一个库、一个池),从技术层面入手解决资金集中管理和风险穿透的问题。
1.3精益资金管理的理论机理:基于资源编排视角
资源编排理论认为,资源价值源于组合与部署方式,其“结构化—捆绑—撬动”三机制即可对应精益工具:5S规范流程,看板协同信息,JIT精准投放,从而弥合工具与资金效能间的逻辑断点。上述精益工具属性与资源编排理论的“动态适配性”特征高度融合匹配,从而弥合工具与资金效能间的逻辑断点。见表1。

目前虽有王欣兰等[5]提到企业可通过资源结构化(5S对资金流程规范)、资源捆绑(看板打破部门间信息壁垒)、资源撬动(JIT精准匹配资金供需)3种资源撬动方式来提升资金效率,但是既有研究多聚焦宏观框架与静态指标,缺乏对精益工具嵌入资金全流程的纵向案例追踪,“工具—场景—绩效”之间适配研究存在不足,导致企业在选择和应用精益工具时缺乏可靠的参考,不仅削弱了精益资金管理在经营活动中的作用,也影响企业管理者推广精益资金管理的信心。因此,加强工具在不同情况下的适用性,并验证其实际成效的研究就具有重要的理论和现实意义。
2研究方法
本次研究采用单案例研究方法。选择B公司为案例研究的样本企业,首先是典型性,B公司作为国有中小制造企业,在行业属性(制造业)、产权性质(国有)及规模体量(营业收入超10亿元)上具有代表性;其次是其精益工具的应用覆盖资金管理全流程,为剖析应用效果提供独有视角,管理实践具有参考价值;然后是数据可得性,调研数据来源如下:B公司2021—2024年财务报表,获取经营绩效量化数据;经营层人员访谈,围绕精益工具的应用提炼信息;内部资料文件,如《预算管理手册》《资金管理制度》等规章制度,精益工作实施方案和会议纪要等管理实践资料。
3 B公司资金管理精益转型历程
B公司是地方国有中小型制造企业,国家级专精特新小巨人企业、国家制造业单项冠军企业。2021年以来,B公司紧跟数字化转型和智能制造两大趋势,以“消除资金浪费、提高资金价值、规范资金运行”为目标,将5S、JIT和看板等精益管理工具渗透到资金预算管理、成本管理、风险管理、运营等整个环节,并串联成以“精准预算、高效控本、动态避险、精益运营”为特点的资金闭环系统。
3.1准时化生产(JIT)的应用
准时化生产方式的基本思想“只在需要的时候,按需要的量生产所需的产品”。
B公司的资金预算体系与准时化生产深度绑定,形成“生产信号—资金响应”的闭环机制。月度资金计划以生产看板的实时数据为依据,将各工序开工时间、物料消耗节奏转化为精确的资金拨付节点,外协件在产品进入总装流程前的合理时间(考虑运输时间和检验时间外48小时)支付相应节点款项,供应商收款后发货,使得产品达到现场后即可进入装配流程,通过生产节拍倒推资金拨付节奏,剔除了传统提前垫资形成的“时间浪费”,使资金流与物料流的价值创造环节高度重合。
季度预测依托准时化生产的订单拉动模式,当终端需求变动触发生产计划调整时,滚动预算立即启动资金重分配:订单激增时,优先压缩行政办公等非生产性预算,保障加急采购的资金需求;订单下滑时,自动削减原材料预付款比例,释放的资金转入短期高收益存放方式,实现资源动态调配,避免资金在低价值环节的沉淀,符合“价值流应随客户需求动态调整”的原则。
年度预算通过零基预算剥离传统生产模式的资金“安全垫”,将准时化生产的小批量、多频次特征转化为资金使用效率优势,现金转换周期由219天减少至148天,破解资金冗余与短缺并存的难题。
在投资方面,B公司采取渐进式投资策略,与准时化生产的柔性需求形成精准联动。将重大投资进行拆解,形成与生产节拍适配的阶梯式节点,每个节点的启动条件直接和准时化生产的关键指标对接,通过将销售增长率与准时化生产的物料周转效率设定为继续投入条件,确保每笔投资都转化为有效产能,杜绝资金投入与生产需求脱节,实现投资资金的“零闲置”运转。避免了传统批量投资带来的资金沉淀。
3.2 5S(整理、整顿、清扫、清洁、素养)的应用
5S是现场目视化管理的有效工具,同时也是员工素养提升的有效工具。
在预算方面,B公司将5S深入贯彻到资金预算管控的各方面。其中:整理方面,根据零基预算剔除掉与企业战略目标无关资金项目,留取和经济效益变化相关的“增值性支出”资金项目;整顿方面,提前建立预算编制的标准和口径,实现实时共享部门提报—财务初审—管理层终审结果的数据信息,减少重复核对,提高复核的精准度;清扫方面,定期排查预算执行中的偏差,建立《预算异常整改清单》,明确责任部门,消除预算执行中的“隐形浪费”;清洁方面,将月度刚性、年度弹性设置制度标准写入《预算管理手册》,设置超10%提请审批等预算超支预警值和超支调整条件;素养方面,通过资金管理方面的培训,提升全员对资金规范的认知,将制度约束转化为自主行为,养成规范资金管控的素养。
在融资方面,B公司也在5S各方面采取相应措施。整理是通过对资产状况的系统性梳理,形成清晰、规范和可追溯的资产档案,降低投资者和金融机构尽职调查的成本;整顿则对应着通过财务体系的规范化与业务流程的标准化,提升投资者和金融机构的信任程度,实现信用评级水平的提升;清扫表现为通过对企业存在的风险点识别、排查与缺陷的整改,从而有效减少融资交易的障碍;清洁则是通过对企业内控管理制度的建设和有效运行,增强投资者和金融机构的信心指数;素养则体现为提升财务团队资本运作能力与专业化素养,为企业持续融资能力的建设提供支撑。
3.3看板管理的应用
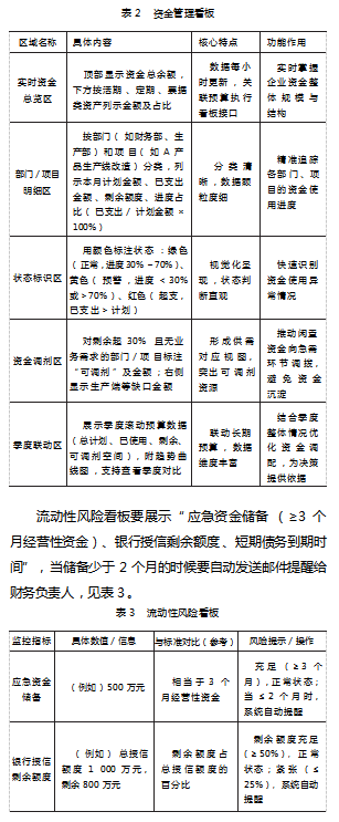
看板是交流生产管理信息的手段,核心理论是“可视化信息传递减少沟通浪费”。B公司在资金管理主要应用场景是资金调度管理和流动性风险管理。
在资金调度管理场景下,B公司直接应用“透明化管理”理论,将分散的资金数据转化为直观视图,消除了传统资金调度中“信息查找滞后”的等待浪费,利用“资金管理看板”可视化资聚焦实时资金动态,显示企业当前资金总余额及活期、定期、票据类细分构成,同步关联预算执行看板数据,按部门或者项目列出本月计划金额、已支出金额、剩余额度和进度占比,并根据业务情况确定颜色标识(正常、预警、超支)。同时联动季度滚动预算,查看整体资金使用情况。见表2。


3.4标准化作业的应用
标准化是生产高效率和高质量的最有效管理工具,理论内核是“通过规则固化最佳实践,降低变异浪费”。
B公司在资金支付方面将“防错原则”嵌入资金管理,通过明确“必须做”与“禁止做”的边界,减少人为操作的不确定性浪费。通过明确付款申请要件标准化构建“业务真实性”和“财务合规性”的双重审核机制;建立按付款金额、类型划分审批层级的审批权限矩阵,避免廉政风险的同时也降低审批时间,明确滚动付款月度支付,节点付款按合同约定的付款时间节点,形成资金支出的节奏预期,便于提前规划现金流;按照集团司库要求和合同条款明确支付指令规范,减少人为控制,提高支付效率;同时要求付款后按照年度内对账全覆盖节奏确认对账节点,通过资金划出与业务进度的匹配确认,实现资金流向与业务价值的动态对齐,最终达成资金管理从“事后纠错”向“事前防控、事中可控”的转变。
3.5价值流图的应用
价值流图是实施精益系统、消除过程浪费的基础与关键点,理论内核是“通过流程图解显性化隐性浪费”。
B公司通过绘制预算价值流图,发现在预算全流程中存在着多层级审批造成事倍功半带来的“等待浪费”、部门之间报送数据口径不一样导致的“数据浪费”、把非重点项目加以细化导致过多的无用信息的“过度编制浪费”等问题,进行有针对性地优化,如针对“等待浪费”,结合业务类型按付款金额、类型(滚动、节点)划分审批层级,性优化审批层级,将理论中的“浪费消除”转化为可操作的改进措施,最大程度地降低“等待浪费”。
通过绘制融资价值流图,发现金融机构开票过程中存在收取资料存在材料多次重复提交、审批时耗较长等浪费,通过识别核心合作金融机构,明确资料收取类型和标准,建立预审机制,缩短放款和开票周期,避免资金滞留带来的浪费。
通过绘制经营流动资金价值流图,在应收账款方面发现到期后开具发票导致客户付款延迟的“等待浪费”,利用CRM系统设置提前量,提前开具发票,保证市场部门在条件达到后即时收款;在存货管理方面,找到了“过量库存浪费”,通过SRM系统实现供应商数据的互联互通,既保证生产需要时供应商能够第一时间送达,又减少配套件在库房等待的时间;同时在资金支付方面发现活期存款存放超需求的“库存浪费”,经过对历史资金使用量和企业生产的关联模型测算,发现3个月现金使用量为最佳现金持有量,在保证广义现金持有量(包含现金、存款、可随时动用贷款额度)可满足现金最佳持有量要求的前提下,利用好月、季和年资金安排,将资金划分为随时可以动用(活期存放,满足周计划需求)、短期受限(7天存放,满足月计划需求)、长期受限(1年定期及结构化存款,满足年度资金需求),使得资金能够存放在与期限匹配收益最大化的存款种类,实现收益最大化。
3.6持续改善的应用
持续改善(Kaizen)理念的核心是通过全员参与、数据驱动的“小步快跑”式优化,从而实现对流程效率、资源利用率的持续提升。
B公司主要运用PDCA循环方式来实现资金管控的持续改善。首先是运用PDCA循环方式做好整个预算的闭环改进。在计划(Plan)阶段结合年度重点工作、零基预算来决定核心项目的预算;执行(Do)阶段则依靠费控系统来实时跟踪、反馈月度资金计划执行情况,登记对比出现的差异情况;检查(Check)阶段针对性分析差异原因,并将形成差异原因分为可控部分(如采购流程),不可控部分(如市场因素形成);处理(Act)阶段将可控的差异改进措施纳入制度来实现标准化(如与特定供应商签定长协合同),同时将差异和改进措施纳入下一个季度滚动预算调整规则之中,从而形成长效的优化机制。其次PDCA循环还用来改善支付方式和提高支付效率,计划(Plan)阶段制订“自动化支付标准”,纳入滚动支付的款项按照规则(重点项目、供应商评级)自动计算支付比例;执行(Do)阶段实现全流程线上化,付款按系统权限自动审批;检查(Check)阶段衡量支付时长(平均支付周期从原先3天降到目前的1天),分析卡点(人工输入信息慢);处理(Act)阶段使用OCR技术自动识别合同字段,无须人工上载,提高支付信息输入速度。
4精益转型对B公司财务绩效的影响分析
研究选取B公司2021—2024年财务数据,和利欧股份(泵行业第一家上市公司、行业领军企业)的“制造业分部”(泵类收入占90%)财务数据、国*院国资委发布的《年度企业绩效评价标准值(其他通用制造业良好档)》[6]进行对比,从减少无效占用和提高收益及效率两个维度来分析精益转型对财务绩效的影响。
4.1减少无效现金占用
通过现金周转率、应收账款周转率、存货周转率和现金周转周期等指标对B公司资金管理减少无效现金占用效果进行分析,见表4。


从上述财务指标可以看出,B公司2021年部分财务指标(应收账款、存货周转率;现金转换周期和自由现金流)离行业领军企业、绩效评价标准值(其他通用制造业良好档)有一定差距,在2021年开始将精益工具应用于资金管理过程后,在行业层面(企业绩效评价基准值保持稳态)及行业领军企业基本面均未发生重大变动的前提下,即使主要客户所在钢铁行业受房地产影响而带来需求减少、竞争加剧、效益下滑的影响,该部分各项财务指标呈现出精益转型带来缓解差距并持续改善的变化(如应收账款周转率由2021年的2.79提升至2024年的3.56,虽低于行业但提升速度超14%),同时在2021年优于行业领军企业和绩效评价标准值的现金周转率、净资产收益率和流动比率等指标也呈现持续优异的表现。
5结语
研究通过对B公司将精益工具与资金管理融合实践展开研究,揭示了“精益+资金”跨领域融合的可行性与成效,主要得出以下结论:
(1)B公司结合行业的发展特征和企业自身战略规划、资源状况和经营特点,将JIT、5S、看板、价值流图等精益工具嵌入预算、融资、支付、流动性全流程,显著压缩现金转换周期(-71天)、提升现金周转率(+83%)与净资产收益率(+13.7%),并持续释放自由现金流,构建了具有“数据驱动、流程可视、持续改善”特点,且可在中小制造企业复制的资金精益管理模式。
(2)精益工具的使用,对信息化系统和专业人员配备有一定要求,在资金实力和人员受限的中小企业需要根据资金痛点,结合自身实际情况动态调整工具组合,逐步构建适配的资金精益管理体系。见表6。


(3)对精益工具与资金管理融合探索的研究,在宏观政策层面,地方国资监管部门可将“现金转换周期”等现金监管指标纳入绩效评价指标,实现绩效评价体系的完善和监管精准度的提升,为《工业中小企业管理提升指南(试行)》中相关精益工作的要求落实提供实证依据;在企业微观层面,可在此基础上,持续拓展精益工具应用边界,构建精益财务管理的框架,实现财务管理工作全覆盖的优化流程、消除浪费、提升效率,形成兼具精益特质与财务效能的管理模式。
参考文献
[1]沃麦克,琼斯,精益思想:消除浪费,创造企业财富[M].北京:商务印书馆,2002.
[2]CAKMAKCI M.Intelligent lean manufacturing:lean manufactur-ing,lean transformation,and digital transformation relationship e-volution[M].New York:IGI Global,2024.
[3]王斌.论业财融合[J].财务研究,2018(3):3-9.
[4]王竹泉,鞠睿展.资金配置非市场化行为对企业价值的影响:是战略选择还是资金错配[J].财会月刊,2025,46(9):21-29.
[5]王欣兰,李中石,吴利利.数字化能力撬动价值创造跃迁的过程机理:基于资源编排视角的纵向案例研究[J].财会通讯,2024(24):84-91.