“ 双碳”目标下内蒙古林业碳汇综合保险研究论文
2026-03-03 14:17:42 来源: 作者:xuling
摘要:林业碳汇作为缓解温室气体减排压力、减缓气候变化、发展低碳经济进而实现“双碳”目标的重要途径,面临着自然风险与市场风险相互作用的影响,为此需要发展林业碳汇创新保险。
摘要:林业碳汇作为缓解温室气体减排压力、减缓气候变化、发展低碳经济进而实现“双碳”目标的重要途径,面临着自然风险与市场风险相互作用的影响,为此需要发展林业碳汇创新保险。内蒙古作为全国森林资源面积和碳汇量领先的地区,当前实施的林业碳汇创新保险在成效突出的同时也存在着保险责任与实施范围小、碳汇检测技术不精准、数据共享机制不健全的问题,为此,在国内林业碳汇综合保险典型模式的基础上,文章提出:提升碳汇监测技术,科学、合理设定差异化森林碳汇保险产品;政策协同驱动,扩大试点范围与提升林业经营主体的参与意愿;在森林碳汇价值保险试点成熟的基础上,实施林业碳汇综合保险。
关键词:碳汇;林业;保险;高质量发展
力争2030年前实现碳达峰、2060年前实现碳中和的发展目标(以下简称“双碳”目标),这是国家统筹国际国内两个大局作出的重大战略决策。碳汇作为缓解温室气体减排压力、减缓气候变化、发展低碳经济进而实现“双碳”目标的重要途径,多次在国家政策中被提及,包括《中国应对气候变化国家方案》《林业适应气候变化行动方案(2016—2020年)》《关于完整准确全面贯彻新发展理念做好碳达峰碳中和工作的意见》等,提升生态碳汇能力更是被列入实施“双碳”战略的七大路径之一。碳汇一般分为陆地生态系统的“绿碳”和海洋生态系统的“蓝碳”(根据《联合国气候变化框架公约》界定),森林生态系统是陆地生态系统中最大的储碳库,林业碳汇被认为是抵消化石燃料碳排放的有效途径,但其面临着自然风险与市场风险相互作用的影响,因此,林业碳汇综合保险的开发与研究成为未来一段时期内研究的热点。
当前学术界对于林业碳汇保险的研究较多集中于全国林业碳汇共性的问题,如刘勇(2023)、杨洋(2024)、秦涛(2025)、罗霞(2023)[1-4],而作为全国森林资源面积最大的内蒙古,2022年3月内蒙古首单森林碳汇价值保险在呼伦贝尔市鄂温克族自治旗成功落地,成为内蒙古在林草碳汇价值保险方面的一次全新探索,而当前学术界对此还研究不足。为此,本文以全国森林面积最大的内蒙古为研究对象,分析“双碳”战略目标下内蒙古林业碳汇综合保险的产品运行机制、特点及实施现状,总结内蒙古林业碳汇综合保险取得的成效与存在的不足,并基于国内林业碳汇综合保险的典型模式,提出完善内蒙古林业碳汇综合保险运行机制的对策建议。
一、内蒙古森林面积及其碳汇风险分析
内蒙古横跨东北、华北、西北,总面积118.3万平方公里,根据自治区“三调”数据显示,全区森林面积2 380万公顷,位居全国前列,其中天然林面积1 813万公顷,人工林面积567万公顷,分别占比达76.2%、23.8%,森林的覆盖率达20.79%,并且主要分布于大兴安岭原始林区、大兴安岭南部及12盟市山地次生林区、长期建设的人工林区(数据来源:内蒙古自治区人民政府网站中“区情概况”)。
林木碳汇的产出量与林木生长状况息息相关,而林木生长状况多受自然灾害、病虫害等因素的影响,而内蒙古以温带大陆性季风气候为主,远离海洋,夏季高温多雨,冬季寒冷干燥,气温的日较差和年较差较大,冬春季节多发生寒潮、沙尘暴等自然灾害,夏季多出现强对流天气,自然灾害相对多发。因此内蒙古林业碳汇经营相较而言更为脆弱,导致森林碳汇产出和收入具有极高的不确定性。
与此同时,林业碳汇项目作为碳市场交易的重要组成部分,其面临的另一类风险就是碳汇交易的市场价格波动风险。当前,影响林业碳汇市场价格波动的因素较为复杂,包含价格形成最基础的碳汇供求关系的变动,国内外政策的变动,以及供求双方市场议价能力的变动等,均会对林业碳汇市场价格产生影响。
二、内蒙古林业碳汇综合保险制度运行的现状及特点
林业碳汇及其保险的发展,离不开国家政策强有力的支持。2016年6月22日,国家林业局在《林业应对气候变化“十三五”行动要点》中提出“增加林业碳汇”“探索推进林业碳汇交易”等重要内容;2020年“双碳”目标在七十五届联合国大会被提出;2021年3月15日,在中央财经委员会第九次会议上提出实现碳中和主要举措和六大路线,即“加快完善有利于绿色低碳发展的价格、财税、金融等经济政策”“不断增加森林面积和蓄积量,加强生态保护修复,增强草原、绿地、湖泊、湿地等自然生态系统固碳能力”。
内蒙古自治区作为北方重要生态安全屏障,当前实施的森林碳汇保险主要是2022年先后在呼伦贝尔市鄂温克旗,由中国人寿财产保险股份有限公司内蒙古分公司承保的森林碳汇价值保险,和在包头市固阳县由安华农业保险承保的森林碳汇价值保险。其具体运行情况如下。
(一)呼伦贝尔市森林碳汇价值保险
2022年3月,中国人寿财险股份有限公司内蒙古分公司在呼伦贝尔市鄂温克旗推出全区首单森林碳汇保险。该森林碳汇价值保险是以森林植被净初级生产力(NPP)等数据计算出森林固碳量,保障森林因自然灾害、意外事故等原因导致被保险林木毁损,进而导致其碳汇损失的碳汇保险,依据被保险林木的碳汇损失量进行相应的赔付,赔款主要用于对灾后林木的救助、碳源清除以及后期的森林培育和生态保护修复等工作支出的费用补偿。该保险为鄂温克旗巴音岱林场提供了36.14万元的风险保障,其具体运作机制及保险特点如下。
1.保险的运作机制
呼伦贝尔地区实施的林业碳汇价值保险采用指数保险的形式将森林固碳量损失换算成指数(见表1)。基于植被净初级生产力(NPP)当前被广泛用于监测陆地生态系统碳循环和植被长势(是指绿色植物在单位时间、单位面积内累积有机物的总量,体现了植物光合作用吸收的碳总量减去呼吸作用消耗碳的差值),因此,该保险产品采用美国NASA采集的、具有中分辨率成像光谱仪MODIS GPP/NPP数据来测算NPP。MODIS对陆地监测产品提供了近20年空间分辨率为1km的年NPP产品(MOD17A3)。该数据首先基于光能利用率模型估算日NPP值,再进一步计算出年NPP值。在上述NPP数据的基础上,叠加欧空局最新发布的全球100米空间分辨率土地利用数据,通过对数据进行投影转换、重采样、数据格式转换、影像裁剪与拼接等预处理,得到试点旗县MODIS NPP年值数据集。根据以上数据,可以进一步计算出近10年NPP的累计值,再换算出对应森林每亩平均碳汇质量。以近10年每亩平均碳汇质量作为目标值计算出的近10年的碳汇平均损失率,通过纯风险损失率进一步得出该旗县对应的费率。

2.保险的特点
首先,该保险以林木碳汇所具有的价值为保险对象,通过被保险林木碳汇量与碳汇价格的乘积,计算出保险金额;其次,在赔偿的处理上,根据林木碳汇减少量与碳汇价格的乘积确定赔偿金额;最后,采用科技赋能森林碳汇价值保险的承保和理赔工作。在承保阶段,通过使用“国寿i农险”“e采集系统”等信息化科技服务技术,运用3S技术准确采集碳汇投保信息和测量投保面积。在理赔阶段,采用“卫星遥感”+无人机现场测量+人工现场抽验、空地联测的查验方式,应用卫星遥感技术进行灾害评估,对重点区域进行人工抽验,并且自建“中国人寿智慧农险风控管理平台”用于灾情监测和基于区块链的国寿财险自主承保理赔系统,为碳汇指数保险提供了优质精准的承保理赔服务。
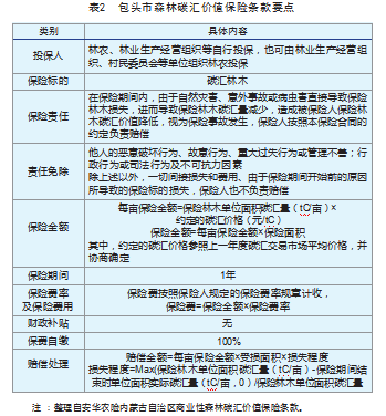
(二)包头市森林碳汇价值保险
继中国人寿财产保险股份有限公司在呼伦贝尔市试点了森林碳汇价值保险后,同年6月24日,安华农业保险公司在包头固阳县为固阳县国营林场800公顷的公益林签发了保额为602.85万元的商业性森林碳汇价值保险,在保险条款主要内容上基本与中国人寿财产保险股份有限公司的森林碳汇价值保险相类似(见表2),不同之处主要在于赔偿的处理上,安华农业保险先确定林木的损失程度,然后根据损失程度与受损面积、每亩保险金额乘积确定最终的赔偿金额。

(三)内蒙古林业碳汇综合保险运行的问题
虽然内蒙古森林碳汇在试点实施的过程中成效突出,但是同时存在以下不足。
1.保险责任范围小,风险覆盖范围有限
森林不仅具有碳汇意义上的价值,还具有其本身的经济价值,如木材的价值、林木所附带的碳汇以外的经济价值,而当前不管是中国人寿财产保险股份有限公司在呼伦贝尔市鄂温克旗实施的森林碳汇价值保险,还是安华农业保险股份有限公司在包头市固阳县实施的森林碳汇价值保险,都重点关注了自然灾害、意外事故或病虫害直接导致的森林碳汇的毁损,进而导致的碳汇价值的损失,但是对于森林本身所具有的经济价值,当前实施的碳汇价值保险还无法覆盖。
2.试点实施的范围较小,碳汇保险的作用难以充分发挥
保险作为分散风险的有力手段,其作用实现的基础在于大数法则,在受灾后实现“千家万户帮一户”的风险分散作用。当前内蒙古虽然森林面积及森林碳汇量均位居全国前列,但是全区2 613万公顷的森林面积中,参与森林碳汇价值保险的仅有呼伦贝尔市鄂温克旗和包头市固阳县,绝大部分地区参保的是传统的森林保险,据内蒙古财政厅2024年公布的数据显示,截至2023年底,全区森林保险承保面积达2 560万公顷,当年对10.5万公顷的受灾森林进行了赔付,赔款共计1.43亿元。所以,全区97%的森林参与的仍是传统的森林保险(数据来源于内蒙古财政厅金融外经处:内蒙古自治区大力推行政策性森林保险为构筑我国北方重要生态安全屏障保驾护航)。而森林碳汇价值保险的开展地区还较少,森林碳汇价值保险参保面积占比较少导致森林碳汇价值保险的风险分散保障机制难以有效发挥。
3.碳汇监测技术不精准,数据共享机制不健全
当前,林业碳汇一方面由于碳汇计量的高专业性“技术门槛”,导致具备资质的审定机构较少,而这其中具备林业背景的机构更是仅占20%,实际可交易量有限;另一方面,由于集体林地流转机制不完善,难以满足碳汇项目至少10万亩连片林地开发的基本要求,导致开发难度较大(信息来源于碳汇林网站——2025中国林业碳汇发展报告:机遇与挑战)。
林业碳汇保险需要依赖大量的数据,如森林资源数据、气象数据、碳汇监测数据等。然而,这些数据可能分散在不同的部门和机构,数据共享和整合存在困难。这可能导致保险公司在获取数据时面临障碍,影响保险产品的设计和理赔的准确性。
三、完善内蒙古林业碳汇综合保险运行机制的对策建议
内蒙古林业碳汇综合保险作为一项创新型的金融保险工具,是保险有效支持林业碳汇市场发展的一项重要举措。但是当前在该保险的设计与实践方面仍然存有一定的缺陷,特别是在保费的承担、碳汇市场的价格、保险责任、参保的意愿等方面需要进一步完善与提高。
(一)提升碳汇监测技术,科学、合理设定差异化森林碳汇保险产品
1.提升林业碳汇监测计量技术与传输效率
一方面,通过紧密对接科研机构及第三方公司,比如内蒙古大学、内蒙古农业大学等相关科研院校,同时联合在农业保险科技领域深耕多年的航天信德科技有限公司等,推动林业碳汇监测技术的提升,在掌握计量关键技术的基础上,设计合理的林业碳汇产品方案;另一方面,基于卫星遥感、无人机技术,实现林业碳汇储量的动态监测,提升数据的准确性及数据传输的效率。例如,黑龙江森工集团通过采用综合服务平台,实现了实时管理林业碳汇资源。此外,通过区块链技术,实现碳汇交易数据的透明度和公信力,解决信息林业碳汇中存在的信息不对称性问题。
2.逐步放开碳汇交易限制,激活CCER市场,合理设计森林碳汇价值保险
碳汇交易市场是森林碳汇价值保险协商确定的基础,因此林业碳汇市场的价格应以更公开、透明的方式反映真实的碳汇市场供求关系。碳汇交易主要是碳排放权的交易,是通过各市场主体碳排放配额的交易,以实现减排目标的一种市场机制。通过给市场各主体分配碳排放配额,各主体核定产生的净碳汇量,通过碳抵消机制开发成符合标准的林业碳汇项目,进入碳交易市场,以净碳汇量为配额相对不足的碳排放企业提供补充、进行交易。
自2005年我国参与国际碳交易体系到2021年7月我国建立自己的碳市场,再到2024年国家核证自愿减排量(CCER)交易重启,并于当年出台了《深化集体林权制度改革方案》,对林业碳汇管理、建立碳汇计量监测体系等作出了具体部署,我国林业碳汇市场取得了突破性发展,但是,与此同时,交易市场不成熟的问题依然存在[5]。而内蒙古作为森林碳汇量领先的省份,截至2024年,内蒙古储备了18个、总面积达144 000 hm2的CCER造林项目(CCER是国家核证自愿减排量,对可再生能源、林业碳汇等项目温室气体减排效果进行量化核证并在我国温室气体自愿减排交易注册登记系统中进行登记的温室气体减排量),其中已进入公示阶段的只有5个。
因此,森林碳汇价值保险的发展需要进一步放开碳汇交易限制,激活CCER市场。
3.实施差异化的碳汇保险产品
内蒙古东西跨度较长,而12盟市又不同程度地分布着一定的森林面积。基于地理区位、自然气候条件等差异较大的特点,可以效仿福建,结合当地特色场景,立足于实现各地森林生态保护的目的,实施不同类型、差异化、定制化的森林碳汇保险。
(二)政策协同驱动,扩大试点范围与提升林业经营主体的参与意愿
1.将林业碳汇相关保险纳入地方优势农产品保险奖补政策实施范围
当前不管是呼伦贝尔市实施的森林碳汇价值保险还是包头实施的森林碳汇价值保险,都是商业性保险,在没有政府保费补贴支持的背景下,很难大规模实施。早在2023年9月,国家印发的《深化集体林权制度改革方案》中就提出“鼓励地方政府将林业保险产品纳入地方优势特色农产品保险奖补政策范围”,而当前内蒙古并未将森林碳汇保险纳入各级政府保费补贴项目。
在高额的保费下,很难激发林业经营主体主动投保的意愿。
截至2024年,内蒙古林业类相关保险的补贴仅有传统的森林保险在补贴范围内。因此,在林业碳汇价值保险的实施上,将林业碳汇相关保险纳入地方优势农产品保险奖补政策实施范围,以降低投保主体(经营者)在投保时的保费负担。为此,需要积极对接财政、林草、金融监管总局等政府相关职能部门,争取将林业碳汇创新型保险纳入地方保费补贴项目中。
2.建立林业碳汇保险的动态考核机制,鼓励地方创新并扩大试点
效仿山东[6],将森林碳汇保险的实施及参保率纳入地方生态考核指标,对试点地区的保险公司通过以“以奖代补”的形式进行激励,鼓励保险公司加大地方森林碳汇创新保险产品的创新与扩大试点范围。
3.将“碳汇”与“产业”相挂钩,增强市场主体参保的内生动力
2023年9月,《深化集体林权制度改革方案》提出:积极稳妥推进集体林权制度创新,依法保护农户和林业经营者的集体林权益,增强生态保护和林业发展内生动力,不断完善生态产品价值实现机制和生态补偿制度,并且进一步提及“支持符合条件的林业碳汇项目开发为温室气体自愿减排项目,并参与市场交易”“建立健全生态保护补偿机制”“探索实施林业碳票制度”(来源于中华人民共和国中央人民政府网站)。
因此,在遵循“保险—碳汇规模—社会经济—气候调节”的价值实现路径上[2],需要进一步从金融的角度支持林业碳汇相关产业的发展,开展碳汇质押融资模式、林权抵押贷款、基于碳汇权益的绿色信贷产品、林权作担保的债券、林草数字碳票等金融工具的创新与实践,只有让林业经营主体充分感受到“绿水青山就是金山银山”的价值,才能激发其购买林业碳汇相关保险的内生动力。当前,内蒙古虽然已经在林业碳汇相关金融工具的创新与实践上进行了一系列尝试,如2021年安华农业保险股份有限公司在包头固阳县林草碳汇试验区先后成功发放了两笔合计2 100万元的碳汇权质押贷款;2023年包头市开展内蒙古首笔林草数字碳票;2023年8月25日呼伦贝尔林业集团与华能伊敏煤电公司签订林业碳汇交易合同,以抵消碳配额缺口;2024年伊金霍洛旗制发了内蒙古首张“县级林业碳票”等。并且截至2024年,包头、鄂尔多斯实现碳票交易73.5万元(来源于内蒙古日报:内蒙古开发储备18个CCER造林碳汇项目),但是作为全国森林面积最大的省区,其在金融支持林业碳汇发展方面还有进一步发展的空间。
同时,改变部分地区碳汇分配的收益模式,将森林的经营主体与碳汇收益挂钩。当前对于林业碳汇的收益分配模式,主要有以下几种:“谁造林谁收益”、云南盈江“林农70%+企业30%”的分成模式、永定区“林业国企40%+村委会12%+林业经营者48%”、庆阳技术服务费替代收益分成模式[7-9]。内蒙古可以选择其一,将森林的经营主体与碳汇的收益相挂钩。
4.建立区域间横向利益补偿机制,推动保险实施范围的扩大
森林作为重要的生态资源,而其生态效应具有一定程度的外部溢出效应,而且一般森林面积较大的地区,其财政可能相对会较为薄弱,却贡献了较多的林业碳汇量;而工业较为发达的地区,其财政资金实力却较强,但却是二氧化碳的主要排放地区,未来随着森林碳汇的精准测度,进一步建立区域间横向利益补偿机制[10-11],推动林业碳汇创新保险的扩大实施。
(三)在森林碳汇价值保险试点成熟的基础上,实施林业碳汇综合保险
基于前述,当前实施的林业碳汇相关保险创新产品可以分为林业碳汇指数保险、林业碳汇价格指数保险、林业碳汇价值保险、林业碳汇价值综合保险,而不同的保险其保障程度不同,对森林碳汇的保障程度不同,未来随着林业碳汇价值保险试点实施成熟的基础上,实施林业碳汇综合保险。林业碳汇价值综合保险是在森林碳汇价值保险的基础上,进一步保障林业价值损失,使林业碳汇创新保险的保险责任覆盖更广,推动森林碳汇保险的高质量发展。
参考文献:
[1]刘勇,邓伟平.林业碳汇保险发展、制约与突破[J].金融纵横,2023(7):54-61.
[2]杨洋,董翀,冯兴元.林业碳汇指数保险的价值实现路径探析——以福建龙岩地区林业碳汇指数保险为例[J].农村金融研究,2024(6):30-40.
[3]秦涛,王姗,朱然,等.金融支持林业碳汇价值实现:主要路径、现实困境与模式创新[J].农业经济问题,2025(3):96-109.
[4]罗霞,韦丝语,陈新建.“双碳”目标下林业碳汇保险发展的实践探索与创新路径[J].广西农学报,2023,38(3):86-94.
[5]蒋昭,孙涛,帅嘉冰,等.“双碳”目标下林业碳汇保险研究[EB/OL].(2022-12-02)[2025-05-28].
[6]甘霖.山东与福建碳汇保险创新实践:模式比较与经验启示[EB/OL].(2025-05-08)[2025-05-28].
[7]王方琪.林业碳汇保险快速发展[N].中国银行保险报,2022-09-08(7).
[8]中国人保林业碳汇保险助力“青山”变“金山”[J].农村工作通讯,2022(14):26.
[9]秦涛,李昊,宋蕊.林业碳汇保险模式比较、制约因素和优化策略[J].农村经济,2022(3):60-66.
[10]贾若祥,侯晓丽.限制开发区域中森林生态功能区的利益补偿机制问题[J].中国发展观察,2009(8):29-32.
[11]国家发展改革委国土开发与地区经济研究所课题组,高国力.我国限制开发和禁止开发区域利益补偿研究[J].宏观经济研究,2008(5):13-21.