钛合金零件小孔径攻丝方法的研究论文
2026-03-09 18:05:04 来源: 作者:xuling
摘要:钛合金以其优异的力学性能、耐腐蚀性能、高比强度及良好的生物相容性,在航空航天、汽车制造、医疗器械等高新技术领域的应用日益广泛。
摘要:钛合金以其优异的力学性能、耐腐蚀性能、高比强度及良好的生物相容性,在航空航天、汽车制造、医疗器械等高新技术领域的应用日益广泛。但该材料的独特物理特性(如高硬度、低导热性、化学活性强)极易导致其切削加工性能较差,特别是在加工M4以下小孔径内螺纹时,加工效率低、刀具磨损快、螺纹精度差、生产成本高等问题显得尤为突出。文章从钛合金材料的切削特性出发,结合生产实践案例,系统分析了钛合金小孔径攻丝困难的成因,并针对性地从丝锥结构优化、螺纹底孔精密加工、多成分切削液协同作用三个方面展开研究,形成了一套兼具系统性、经济性的解决方案,为相关企业攻克钛合金小孔径攻丝技术瓶颈提供了理论依据与实践参考。
关键词:钛合金;丝锥;多成分混合切削液;小孔径
钛合金具有强度高、重量轻、比强度高及耐蚀性等特点,是航空航天等领域的重要金属材料,被誉为“航空金属”。在航空航天领域获得了广泛的应用。钛合金在现代航空发动机中占据核心地位,在国外的先进航空发动机中,钛合金的占比已达到发动机总质量的25%~40%[1],同时,在航空发动机压气机等重要部件上的应用,减重效果可提升40%[2]。例如,通用电气的GE90发动机就采用了Ti-6Al-4V合金叶片,与传统材料相比,其疲劳寿命延长了50%。钛合金还被广泛用于制造起落架、大梁、隔框和紧固件等承力结构。然而,钛合金虽具备优良性能,但加工性能欠佳,尤其在小孔攻丝这类精细加工中,效率偏低的问题尤为突出。在大批量生产场景中,丝锥常常因受力不均匀、摩擦扭矩过大及切削热集中等问题,出现折断或过快磨损等情况,这不仅导致企业刀具采购与更换成本增加,还严重制约了加工效率,进而在较大程度上限制了钛合金材料的工程化应用。
1钛合金零件生产中存在的问题
1.1零件结构及要求
以某综合显示头盔零件为例,该头盔零件对护目镜片的下放和收回起到支撑作用。设计图样规定原材料为圆棒料,材料牌号及供应状态为TC4-R-轧,技术条件符合《钛及钛合金棒材》GB/T 2965—2023标准。零件端头要求加工出M4-6H螺纹孔,螺纹有效长度为18mm,如图1所示。

1.2存在的问题
在实际大批量生产过程中,一般先采用数控车床加工M4-6H的螺纹底孔至Φ3.3mm,再采用普通车床,将直槽丝锥(M4-H2,材料为硬质合金)装夹在浮动刀柄上进行攻丝,机床主轴转速调至100r/min,攻丝前在丝锥上刷涂油酸。

在攻丝的过程中,出现较大的“吱吱”声响,切削力矩较大,丝锥容易随零件转动,且排屑困难,丝锥要退出零件两次才能完整地加工好螺纹;同时还发现切削热量较大,丝锥发热严重导致有烟雾产生,如图2所示。丝锥磨损严重,每加工10~15个零件就需更换新的丝锥。
在以往生产中,每批零件(约为500件)往往需要数十个丝锥才能完成小孔径攻丝任务,且加工出的螺纹容易出现中径不稳定、牙型不完整、螺纹表面粗糙、存在毛刺或微裂纹等情况,严重影响装配质量与连接可靠性。更突出的问题是,丝锥在攻丝过程中频繁发生折断,断锥难以取出,常导致整件报废或需进行复杂返修,个别批次因断锥导致的废品率高达15%以上。这不仅造成原材料与人工的巨大浪费,还大幅延长了加工周期,致使生产节奏被打乱,交付节点难以保障。钛合金小孔径攻丝已经成为制约产能提升和质量稳定的一个瓶颈,严重阻碍了企业向高端精密制造的转型升级,亟需系统性优化与技术突破。
2钛合金小孔径攻丝影响因素分析
2.1排屑困难
钛合金的切屑在氧和氮的作用下形成硬脆化合物,呈短碎片状,使刀具与切屑的接触长度变得短而疏松,同时由于攻丝是在半封闭的环境下进行,冷却润滑效果不良,切屑容易堆积在丝锥的容屑槽中,常导致排屑困难。
2.2易发生黏结反应
钛合金与刀具材料(如WC、Co)的化学亲和力强,易发生化学反应,形成黏结层,特别是在高温高压下,切屑与刀具的黏结现象严重,使刀具的黏结和扩散磨损严重。
2.3切削区域温度高
钛合金导热系数较小,仅为45#钢的1/6~1/7,导热性极差,而且密度低,比热小。攻丝是在半封闭状态下切削,切削液难以到达切削区,散热和润滑效果差,在攻丝加工过程中,攻丝时有大量切削齿同时参与切削,切削区形成高温,造成钛合金热膨胀,加剧了丝锥与零件之间的摩擦。
2.4切削扭矩大
由于钛合金TC4的弹性模量小,仅为钢的50%,切削时工件易产生“弹性退让”,导致刀具与工件表面反复摩擦,加剧表面硬化。钛合金加工后回弹大,孔壁挤压丝锥,丝锥刀齿的每个侧面都同工件接触,甚至将牙型面包住,丝锥摩擦扭矩很大,因此造成丝锥过快磨损,零件的加工精度也较差。
3钛合金小孔攻丝优化措施
目前,在机械加工行业中,针对钛合金零件小孔攻丝难题,普遍采取改进丝锥材质和优化丝锥结构的技术路径。例如,采用粉末冶金高速钢、含钴合金钢等高性能材料制造丝锥,并应用TiCN、AlCrN等先进涂层以增强耐磨性和抗粘结性;同时,通过设计跳牙丝锥、螺旋槽丝锥或变螺距丝锥,改善排屑性能,降低攻丝扭矩。然而,这些高端丝锥价格昂贵,单支成本可达普通丝锥的数倍甚至十倍以上,大幅增加生产投入。此外,部分特殊结构丝锥需由具备专业磨修技能的技术工人进行修磨与维护,对人员技术水平要求高,企业培训与人力成本随之上升,难以在中小型企业中广泛推广。针对上述问题,文章在总结钛合金零件小孔攻丝常见方法的基础上,通过多种措施的组合运用,特别是多成分混合切削液的配比使用,能够较好地解决钛合金零件小孔攻丝的难题,为企业获得更好的经济效益。
3.1丝锥的选择及结构优化
钛合金攻丝可采用专用丝锥,如错齿丝锥等,也可对标准丝锥进行修整,缩短切削刃的刃瓣,增大容屑空间,在保证强度的情况下,采取小前角大后角的办法,例如,丝锥前角4。、丝锥后角10。、丝锥锥角6。[3],使其具有锋利的切削刃。由此可明显降低应力、温度、扭矩以及轴向力,在一定程度上解决钛合金的小孔径攻丝的难题。
3.2螺纹底孔加工要点
合适的螺纹底孔对螺纹加工十分重要,尺寸合适的螺纹底孔能有效降低攻丝过程中产生的切削热和切削力。
由于钛合金材料强度高、弹性模量小,零件弹性恢复大,用钻头加工螺纹底孔时,其孔径尺寸和钻头直径尺寸基本相同。因此,钻头直径要选用比一般钻孔时大0.05~0.1mm,使螺纹底孔的直径接近于螺纹内径的上限。该措施一般不影响螺纹连接的强度和使用,但却可减少加工时切削扭矩。
在加工深孔螺纹时,孔径要更大,允许在孔壁上只加工出螺纹全高的50%,这对特殊材料和难加工材料的小孔径攻丝尤为重要。虽然孔壁上螺纹高度减少导致螺纹接触率下降,但可以适当增加螺纹长度,仍能保持螺纹可靠的连接。文中零件的螺纹均为M4-6H,螺距为0.7,螺纹底孔直径为Φ3.3+-..mm。因此,可考虑使用Φ3.4mm的硬质合金钻头加工螺纹底孔。使螺纹底孔直径尺寸控制在Φ3.3~3.42mm,即可大幅减小螺纹攻丝时丝锥的切削力和切削热。
选用合理的钻削参数,能够得到较好的底孔表面质量,而好的螺纹底孔表面质量又有助于攻丝时螺纹质量的提高,加工螺纹底孔时钻削用量如表1所示[4],结合零件实际情况,加工螺纹底孔可将主轴转速设定在500~700r/min,进给量0.05~0.09mm/r。

3.3加工参数的选择
由于钛合金具有较大的弹性和变形率,因此,需要采取较小的切削速度,但过小的切削速度又会导致零件的冷作硬化。综合考虑,在钛合金小孔径攻丝时,机床主轴转速设定为125r/min[5]。
3.4切削液的选择
随着大量的钛合金等难加工材料的应用,给切削加工带来了难题。为了解决此类问题,除了选择性能较好的刀具材料、采取合理的加工参数及优化刀具结构之外,选择合理选择切削液也可以改善切削条件,有效减少切削过程中的摩擦,减小切削力,降低切削温度,提高刀具耐用度、切削效率和已加工表面质量,降低产品的加工成本。
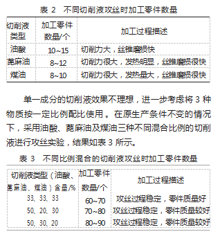
为解决钛合金小孔径攻丝难题,文章针对常用的油酸、蓖麻油及煤油三种物质进行实验,从而验证得出最合适钛合金零件小孔径攻丝的切削液。
实验方法:①采用普通数控车床,用Φ3.3mm的硬质合金钻头加工M4-6H的螺纹底孔。②将零件装夹在普通机床的弹簧夹头上,再将直槽丝锥(M4-H2,材料为硬质合金)装夹在浮动刀柄上进行攻丝,机床主轴转速调至125r/min,攻丝前在丝锥上分别刷涂油酸、蓖麻油及煤油三种切削液进行攻丝。在同样切削条件下,统计每只丝锥在不同切削液润滑条件下加工零件的数量,结果如表2所示。
由表2可知,无论采用哪种切削液效果都不太理想,加工完成一批500件的零件,往往需要数十只丝锥,加工成本较高。

通过表3对比实验可以发现,在同等生产条件下,采用油酸、蓖麻油及煤油按50%、30%、20%混合后的切削液,能够大幅提高丝锥的寿命。
4结论
综上所述,文章通过生产中的实际案例,研究了钛合金零件小孔径攻丝的方法,主要结论如下:①攻丝时采用专用丝锥,如错齿丝锥等,也可对标准丝锥进行修整,取小前角大后角,缩短切削刃的刃瓣,增大容屑空间。②适当地调整攻丝前螺纹底孔直径大小,减小切削力矩,提高丝锥寿命。③在其他生产条件不变的情况下,通过采用油酸、蓖麻油及煤油按50%、30%、20%混合后的切削液,能够大幅提高丝锥的寿命。④企业在实际生产中,可根据自身特点,选择相适应的措施来解决钛合金零件小孔径攻丝难题,不但可以保障生产,还可以节约生产成本,取得很可观的经济效益。
参考文献
[1]弭光宝,孙圆治,吴明宇,等.机器学习在航空发动机钛合金研究中的应用进展[J].航空制造技术,2024,67(Z1):66-78.
[2]弭光宝,欧阳佩旋,陈航,等.航空发动机高温钛合金非等温氧化行为研究进展[J].航空制造技术,2019,62(15):88-92.
[3]郭宏,赵胜荣,闫献国,等.用于钛合金攻丝的直槽丝锥参数优化设计[J].机械设计与制造,2021(11):100-103+108.
[4]李帅孝,武虹竹,宋昌旭,等.机械加工工艺中零件加工精度影响因素分析[J].中国机械,2024(27):37-40.
[5]郭宏,赵胜荣,闫献国,等.用于钛合金攻丝的直槽丝锥参数优化设计[J].机械设计与制造,2021(11):100-103+108.