房地产运营管理重点及风险应对探讨论文
2025-09-25 15:33:15 来源: 作者:xuling
摘要:文章区分了房地产项目管理和运营管理的概念,介绍了不同层面运营管理的重点工作,归纳出了运营管理中十二大类风险问题,从思想意识、关键动作、管理手段和体系建设四个维度提出了提升运营管理抗风险能力的对策,为企业提升运营效率、增强竞争力、实现可持续发展奠定了基础。
摘要:文章区分了房地产项目管理和运营管理的概念,介绍了不同层面运营管理的重点工作,归纳出了运营管理中十二大类风险问题,从思想意识、关键动作、管理手段和体系建设四个维度提出了提升运营管理抗风险能力的对策,为企业提升运营效率、增强竞争力、实现可持续发展奠定了基础。
关键词:房地产;运营管理;项目管理
市场环境、政策法规、消费者需求等多方面因素的交互给房地产企业的运营管理带来了史无前例的压力。深入理解房地产运营管理的工作重点,重视潜在的风险问题,提升运营管理抗风险能力,将对增强企业竞争力具有重要的实践指导意义。
一、房地产项目管理与运营管理概述
房地产项目具有明确的目标、管理复杂、多条件约束、一次性、不可逆性、特殊的组织性、长期性以及风险性八个特征[1]。这些特征决定了房地产企业在运营管理和项目管理工作中都必须具备强大的资源整合和风险管控能力。
(一)房地产项目管理和运营管理的概念
房地产项目管理是为了确保某一个项目或项目集群能够按时、按预算、高质量完成,为了尽可能满足各方干系人的需求,从规划到竣工的全过程开展计划、组织、协调和控制的一系列活动。
房地产运营管理是为了实现企业的经营战略目标,通过一系列管理活动对有限资源进行合理整合,既要考虑单一项目或项目集群的需求,又要针对不同的项目或项目集群进行组合管理[2]。
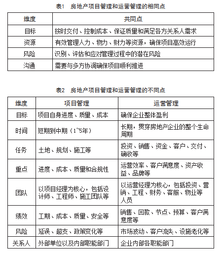
(二)房地产项目管理和运营管理的异同
房地产项目管理和运营管理在目标、职责和流程上既有相同点,也有显著差异,如表1、表2。

二、房地产运营管理的分类
房地产的运营管理从关注角度上可以细分为五大类型:市场运营、产品运营、工程运营、财务运营和人力运营。
(一)市场运营
市场运营的目标是通过市场调研、品牌推广和销售策略等手段,提升项目的市场认知度、吸引客户并实现销售目标。需要以客户为中心,关注市场需求和客户偏好,且根据市场变化灵活调整市场策略。重点工作包括:1.开展市场调研,分析目标客户群体的购房需求,确定产品定位;2.进行品牌推广,通过线上线下广告、活动策划提升项目知名度;3.制定销售策略,制定各类优惠政策吸引客户。
(二)产品运营
产品运营的目标是对房地产项目的产品设计、功能优化、用户体验等进行管理,确保产品符合市场需求并具有竞争力。要注重产品力,关注产品的设计、质量和功能,并根据用户反馈和市场趋势持续地改进产品;同时,通过创新设计提升产品附加值,实现差异化竞争。重点工作包括:1.户型优化,如开放式厨房、多功能房间,提高空间利用率;2.优化配套设施,如增加健身房、游泳池、儿童游乐区等配套设施;3.智能化设计,如引入智能门锁、灯光控制等提升用户体验。
(三)工程运营
工程运营的目标是对施工过程进行管理,确保工程进度、质量和成本控制在预期范围内。重点工作包括:1.注重效率,强调工期控制和资源优化;2.标准化管理,通过标准化流程确保施工质量;3.风险控制,关注施工安全和合规性,避免事故发生。
(四)财务运营
财务运营的目标是对房地产项目的资金流动进行规划和管理,确保财务健康。重点工作包括:1.精细化管理,确保大量资金流动安全;2.提升风险敏感度并及时制定应对措施,降低企业受市场波动和政策变化的影响;3.工作规划以收益为导向,以实现盈利和资产增值为目标。
(五)人力运营
人力运营的目标是对招聘、培训、绩效等进行管理,确保团队高效运作。重点工作包括:1.关注员工发展和团队协作,及时对团队结构进行动态调整;2.充分利用好绩效管理工具,激励员工提升效率;3.注重团队组建,尤其是核心岗位的招聘;4.开展定期培训和发展规划,提升专业技能、服务意识以及职业忠诚度。
以上五个层面的运营工作相辅相成,要相互协作共同形成一个“大运营”体系,才能推动房地产项目的成功开发和长期运营。
三、房地产运营管理面临的主要风险
房地产开发过程中面临着多达34种风险[3],本文将其归纳总结为外部和内部风险两大类。
(一)外部风险
外部风险包括市场、政策、金融、法律、自然和社会风险共六大类。
市场风险指市场需求、价格、竞争等因素变化导致的风险。例如,经济下行期购房需求减少,客户流失,导致销售困难,房价产生波动影响收益。
政策风险指政策变化对项目运营产生的影响。例如,土地政策调整,导致土地供应减少、土地出让金上涨,运营成本增加;房地产调控政策调整,限购、限贷、限售加码导致销售额减少;税收政策变化,提高契税税率,导致销售进度放缓,销售周期拉长,整体收益率下降。
金融风险指金融市场波动或融资环境变化带来的风险。例如,央行加息,开发商贷款利息支出增加,利润率下降;银行收紧贷款,开发商资金链紧张,无法大量扩张新项目,限制了规模发展。
法律风险指法律法规变化或法律纠纷导致的风险。例如,合作项目中,因土地使用权归属不清晰而产生纠纷,影响后续项目开发;与承包商、供应商签署的合同产生纠纷,项目无法正常开发。
自然风险指自然灾害或环境变化对项目造成的影响。例如,极端天气变化,大雨大雪历时过长,严重影响施工进度。
社会风险指社会舆论、文化冲突或公共事件对项目的影响。例如,项目因为拆迁纠纷引发社会争议,无法正常动工;疫情等公共事件严重导致市场信心下降。
(二)内部风险
内部风险包括管理、财务、技术、人力资源、运营以及合规性风险共六大类。
管理风险指内部管理不善或决策失误导致的风险。例如,项目投资前期市场调研不充分,产品定位不合理,销售困难,最终导致销售失利。
财务风险指内部资金管理不善或财务结构不合理导致的风险。例如,某些公司资金有限,回款不佳,又无法获得外部资金,导致资金链断裂,最终影响了项目的整体开发和交付。
技术风险指内部技术问题或施工质量不达标导致的风险。例如,某些项目在设计阶段没有充分吸取过往项目的经验教训,设计缺陷仍然存在,导致竞争力差,销售惨淡,已售产品客户投诉多,无法修复或修复成本奇高。
人力资源风险指内部人才流失或团队能力不足导致的风险。例如,某些公司关键岗位人员流失严重,为了保证项目进度而破格提拔一些员工顶岗,结果因为能力不足、管理混乱影响了项目的进度。
运营风险指内部运营管理不善导致的风险。例如,某些公司运营经理未从事过一线项目工作,经验不足,无法及时发现运营过程中出现的问题,无法及时协同沟通解决潜在的风险,导致项目运营效率低下。
合规性风险指内部操作不符合法律法规或行业标准导致的风险。例如,未取得施工许可证即开工,因环保措施不到位被处罚停工等。
四、房地产运营管理抗风险能力的提升
面对运营管理过程中的各类风险,企业需要开展系统性的工作来提升抗风险能力。不同的人员提出了不同的见解[4-10]。本文结合工作实践,认为房地产企业应当从以下四个维度开展运营管理工作。
(一)提高认知加强意识
运营管理的核心工作是指引、督导、保障和风险控制四大模块。因此应当树立五个方面意识,即:全员运营意识,运营管理部门要推动其他职能部门培养运营管理意识;服务意识,既服务于组织发展,又服务于项目需求;经营意识,既要用好每一分,又要提前每一天;产品意识,定位要科学、设计要有效、质量有保障;风控意识,做到策划要先行、管理要下沉、过程须强控、执行要到位。
(二)确保关键动作不变形
应严格遵从工作流程,分别从明确目标、分解任务、落实责任、过程管控、监控预警和结果导向六个方面确保关键管理动作不变形。
(三)科学利用管理手段
应采用科学的管理手段,确保管理的合理性和有效性,可以考虑:轻重缓急管理、销项管理、授权管理、沟通管理、排名管理和前后管理。
(四)搭建完善管理体系
应搭建完善的体系,包括:动态收益跟踪体系、经营计划管理体系、阶段性成果体系、成本管理体系、资金预算管理体系、会议管理体系以及信息知识管理体系[11]。
五、结语
本文对比分析了房地产项目管理和运营管理的异同,从五个层面对运营管理重点工作做了具体介绍,归纳出了十二大类风险问题,并从思想意识、关键动作、管理手段和体系建设四个维度提出了提升运营管理抗风险能力的对策。以上研究成果将有助于房地产企业提高运营效率,降低经营风险,增强市场竞争力,实现可持续发展。
参考文献
[1]丁士昭.工程项目管理[M].上海:同济大学出版社,2014.
[2]谢东明.房地产企业运营管理的数字化转型探析[J].上海房地,2021(7):35-39.
[3]朱飞扬.基于全开发过程的F县某房地产开发项目风险管理研究[D].中国矿业大学,2023.
[4]窦艳杰.房地产企业动态能力的构成与提升研究[J].商场现代化,2011(12):102-103.
[5]潘文钦.M房地产公司项目化运营关键因素研究[D].华南理工大学,2018.
[6]王若键.房地产运营管理体系优化研究[J].地产,2019(19):33.
[7]孙仲亮.房地产开发企业计划运营与绩效管理的结合运用分析[J].住宅与房地产,2019(34):14-15.
[8]孙岳,王鹏.房地产运营管理体系优化研究[J].山西建筑,2019,45(16):191-192.
[9]张锋娟.基于大运营管理体系下的中小型房地产企业计划运营管理[J].经济管理文摘,2021(16):101-102.
[10]邱静静.房地产企业降低运营成本问题研究[J].会计师,2021(7):60-61.
[11]刘加强.当前经济形势下房地产企业的运营研究[J].房地产世界,2022(4):9-11.